申込締切は2月23日(月・祝)特別な公務員試験対策が不要なSPI方式の早期採用試験です

神奈川県相模原市は、令和8年度の職員採用試験(大学卒業程度)【早期SPI枠】を実施します。
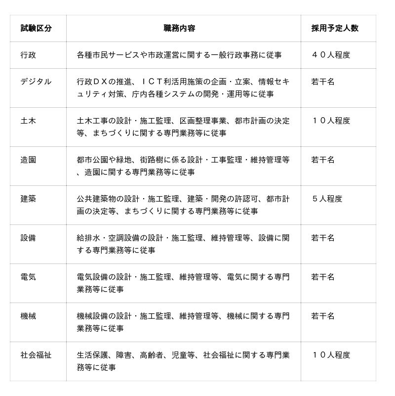
対象職種は9職種(行政・デジタル・土木・造園・建築・設備・電気・機械・社会福祉)で、SPI3(テストセンター方式)の導入により特別な公務員試験対策は不要です。
この試験に合格すると、原則として令和9年4月1日に採用される予定で、一部の職種では最終合格者を令和8年4月中に決定します。
申込締切は2月23日(月・祝)まで。フレッシュな皆さんのご応募をお待ちしています。
・募集内容
[表: https://prtimes.jp/data/corp/72959/table/542_1_d215a4f8e4cca501bb530696fe7a3f3e.jpg?v=202602101045 ]
【募集職種のイメージ】(一部)

行政
行政
土木
建築

設備
電気
機械
社会福祉
・受験案内
※市ホームページの職員採用案内より「受験案内」をご確認ください。
https://www.city.sagamihara.kanagawa.jp/shisei/1026815/shokuin_annai/1034643.html
・申込について
■申込受付期間
令和8年2月2日(月曜日)午前9時から2月23日(月・祝)午後11時59分まで[受信有効]
■申込方法
自治体専用求人サイト「パブリックコネクト」よりお申込みください。
https://public-connect.jp/employer/256
■第1次試験日・会場
(1)行政以外の8試験区分
3月1日(日)~3月15日(日)に、全国のテストセンター(オンライン会場含む)を予約の上
SPI3を受検
(2)行政
1.書類審査 エントリー(申込)内容を審査します。
2.の対象者発表:3月19日(木)
2.4月1日(水)~4月15日(水)に、全国のテストセンター(オンライン会場含む)を予約の上
SPI3を受検
*第2次試験については受験案内をご確認下さい。
・受験を検討されている方に向けてのお役立ち情報
◎《新しい採用情報サイト》相模原市役所メタバース‧オフィス
相模原市役所メタバース‧オフィスは、令和7年3月にオープンし
た、相模原市職員を目指す方へ向けた新しい採用情報サイトです。
サイト内では、インターネット上の仮想空間から、最新の採用情
報を確認できるほか、本市の庁舎をリアルに再現した3D空間で庁
舎内を見学することなどもできます。
また、Webミーティングやチャット機能も備えており、市の担
当者や来訪者と交流することでも情報の入手が可能です。
スマートフォンでの操作も簡単で、いつでもどこでも気軽に採用
情報をチェックできます。ぜひ体験してみてください。

※相模原市役所メタバース‧オフィスのご案内はこちらから
https://www.city.sagamihara.kanagawa.jp/shisei/1026815/shokuin_annai/shiyakusho/1032528.html
◎相模原市 職員採用動画
相模原市では、市の仕事に興味を持ち、もっと深く知りたい方々に向けて、「市の重点施策」や「市
職員の働き方」、「職種ごとの仕事紹介」等をリアルな若手職員が生の声で紹介する動画をYouTubeの相模原市人事委員会チャンネルにアップしていますので、ぜひご興味のあるタイプをご覧ください。
相模原市の重点施策(2025年ショート版)
https://www.youtube.com/watch?v=7EJ_KqPTnb8
‧相模原市職員の働き方~富澤さん編~(2025年版)
https://www.youtube.com/watch?v=zFIOcUPPq2c
‧相模原市職員の働き方~増渕さん編~(2025年版)
https://www.youtube.com/watch?v=O_XhzOVztZ4
‧相模原市職員の仕事紹介~行政~(2025年版)
https://www.youtube.com/watch?v=vHi21k5zpdw
‧相模原市職員の仕事紹介~土木~(2025年版)
https://www.youtube.com/watch?v=U__7ETh4Sc8
相模原市職員の仕事紹介~建築~(2025年版)
https://www.youtube.com/watch?v=cgz9Sui8ZRM
相模原市職員の仕事紹介~社会福祉~(2025年版)
https://www.youtube.com/watch?v=l9jVCYB_teY
・相模原市役所で働くメリットとは
東京23区の総面積の半分以上にあたる約329k平方メートル もの広大な市域の中に約72万人もの市民が暮
らす政令指定都市 相模原市は、「都市と自然のベストミックス」をキャッチフレーズとし、都市部か
ら住宅街、自然豊かな中山間地域に至るまでの地域毎に異なる文化や、工業‧農業‧林業‧商業等の多
彩な産業が息づく、さまざまな表情を持ったまちです。
そんなバラエティに富んだ市民生活と向き合う相模原市の職員の活躍フィールドの幅広さは、首都圏
の中でも屈指と言っても過言ではないでしょう。
さらにリニア中央新幹線の神奈川県駅の設置や、宇宙開発やロボット技術をはじめとする先端産業
等、未来に向けての将来性と、その比類なきポテンシャルが注目を集めています。
そんな相模原市の職員として働くことを「やりがいがありそう」「面白そう」と思っていただける皆
さまのチャレンジをぜひお待ちしております。