エイゾスは、文部科学省「AI for Science萌芽的挑戦研究創出事業(SPReAD)」の応募を検討する研究者に対して、「Multi-Sigma(R)」を活用した個別支援の提供を開始します。
■ 本リリースのポイント
- SPReAD応募者向けにAI活用支援を提供エイゾスは研究者に対して、申請書作成から採択後のAI環境構築まで一貫した支援を行う。
- 研究期間に沿った活用と申請要件への対応約6ヶ月の研究計画に合わせてAI活用を段階的に支援し、特に「AIノウハウの抽出・共有」という申請要件にも対応できる仕組みと記述支援を提供する。
株式会社エイゾス(茨城県つくば市、代表取締役社長 河尻耕太郎)は、文部科学省「AI for Scienceによる科学研究革新プログラム AI for Science萌芽的挑戦研究創出事業(SPReAD)」(第1回公募締め切り:2026年5月18日、第2回公募は6月上旬予定)への応募を検討する研究者を対象に、少量データ対応・コーディング不要の研究開発AI解析プラットフォーム「Multi-Sigma(R)」を活用した個別支援の提供を開始します。採択後に必要となるAI解析環境の構築から、申請書の特徴的記載項目「AIノウハウ抽出・共有の実現計画」への対応まで、一貫してサポートします。

■ 背景:計算環境だけでは研究は動かない
SPReADは1課題最大500万円・年間約1,000件規模の研究支援制度であり、研究期間は採択後から2027年1月6日までの約6ヶ月です。あらゆる分野の実験研究者を広く対象とし、AIを研究に初めて本格活用する研究者にも門戸が開かれています。
クラウド計算資源の確保は重要な第一歩ですが、実際に研究を前進させるには「自分のテーマに合ったAI手法の選択」「少ないデータからの予測」「次に試すべき実験条件の提案」といった研究プロセスへの直接介入が必要です。エイゾスは、このギャップを埋める手段としてMulti-Sigma(R)の活用支援を提供します。
(参考)SPReAD応募者向け特設ページ
■ Multi-Sigma(R):実験研究者が実験研究者のために開発したAI解析プラットフォーム
Multi-Sigma(R)は、予測・ベイズ最適化・多目的最適化・要因分析・連鎖解析・実験計画をクラウド上でノーコード提供する研究開発AI解析プラットフォームです。創業者・河尻耕太郎は産総研での18年間の実験研究を経て、博士課程でのプラズマ装置によるナノ微粒子製造研究(7パラメータ・1,000万通りの条件空間・多目的トレードオフ)で直面した課題を起点にMulti-Sigma(R)の原型を開発しました。
- 少量データ対応:ガウス過程回帰・ニューラルネットワークにより、実験データが限られた段階から予測・最適化が可能
- コーディング不要:採択当日から研究者本人が操作を開始できる
- ベイズ最適化:「次に試すべき実験条件」をAIが提案し、探索を効率化
- 多目的最適化:競合する設計要求(強度と軽量化、収率と純度など)を同時に解く
- 連鎖解析(国際特許出願済み・国内移行済み):複数の実験工程をまたいだ因果構造の解析を実現するノーコード商用プラットフォームとして世界初の実装
- AI共有機能:学習済みモデルをプラットフォーム上で公開・共有し、他のユーザーがそのモデルを直接利用できる
- 実験計画機能:限られた実験回数から最大の情報を引き出す
Multi-Sigma(R)は、2021年のリリースから早5年が経ちますが、おかげさまでノーコードの研究開発向けのAI解析プラットフォームとして累計380を超える企業・大学の方々にご利用頂き、日本全国の大学生協、また多数の販売代理店の方々にもお取り扱い頂くなど、研究開発向けのAI解析プラットフォームとして確固たるポジションを築いて参りました。特に、材料や創薬、機械、農業、医療、社会科学など、分野を問わずご利用頂いていることと、企業やアカデミアの両方にご利用頂いており、最近では分野横断的なチームにご利用頂いたり、企業とアカデミアの連携チームにご利用頂くなど、分野融合、組織間連携を促進するツールとしてもご活用頂くなど、まさにツールが駆動する分野融合、組織間連携が進みつつあります。
■ 6ヶ月の研究計画をMulti-Sigma(R)でどう動かすか
SPReADの研究期間(約6ヶ月)に合わせた活用フローの一例です。
[表1: https://prtimes.jp/data/corp/103902/table/7_1_8c58042db933cde840eb29a2097324da.jpg?v=202604280445 ]
■ SPReAD申請書の核心項目「AIノウハウ共有」に直接対応
SPReADの申請書には「AI利活用のノウハウ抽出・共有の実現計画」という特徴的な記入項目があります。Multi-Sigma(R)の連鎖解析・ファインチューニング・AI共有機能は、研究コミュニティ内でのAIノウハウの蓄積と流通を具体的な仕組みとして実現するものであり、この要件に直接応えます。「どう書けばよいか分からない」という研究者の記述支援も行います。
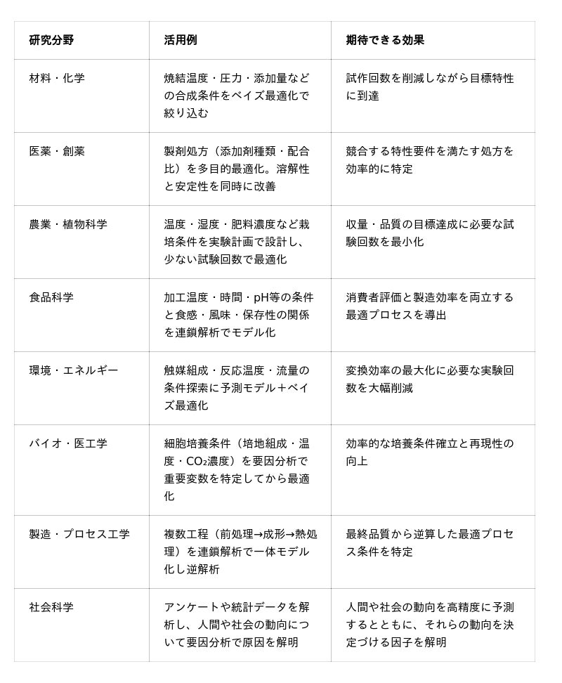
■ 対応分野
[表2: https://prtimes.jp/data/corp/103902/table/7_2_1ffbd8d58e463a211668a7d6c93f93e6.jpg?v=202604280445 ]
各分野の専門家が皆様の研究テーマに伴走支援し、AI活用ノウハウを提供します。
アプリ自体は誰でも使えるとはいえ、やはり新しくAIに取り組まれる方には、色々不安もあるかと思います。そこで株式会社エイゾスでは、AIの導入レベルの方から熟練者まで、研究テーマをスムーズに進めるために、研究者の方のAI活用レベルに応じて、各分野の専門家・研究者による伴走支援サービスを提供します。
株式会社エイゾスの最大の強みの一つは、過去において数百を超える、様々な分野の事例・課題に対応してきた、各研究分野における国内トップレベルの研究人材の専門的な知見とノウハウがあります。研究のデザインから論文の執筆まで、各研究テーマの始まりから終わりまで、手厚くサポートが出来ます。また、「AI実験計画法」という、まさにAIのポテンシャルを最大限引き出すための研究開発方法論も合わせて提供させて頂きます。
皆様の研究ニーズに応じて、Multi-Sigma(R)と伴走支援のパッケージを複数ご用意しております。この機会に、皆様のAIを活用した研究開発スキルを身につけられれば、以降の研究活動の生産性を飛躍的に向上させることが出来ます。
■ SPReAD応募者への支援内容
- 研究テーマに合わせたMulti-Sigma(R)活用プランの個別相談(オンライン・無料)
- 申請書「AIノウハウ抽出・共有の実現計画」欄を含む計画書記述の支援
- 予算項目への組み込み方の案内
- 採択後の導入・運用サポート
■ 【無料ウェビナー開催】2026年5月1日(金)12:00~13:00
SPReAD申請を検討している研究者・研究支援担当者を対象に、Multi-Sigma(R)を用いた研究事例と申請書記載のポイントを解説するウェビナーを開催します。
[表3: https://prtimes.jp/data/corp/103902/table/7_3_5b178214cfd59da9f8fe0714b1b1598c.jpg?v=202604280445 ]
お申し込み・詳細:https://aizoth.com/2026/04/webinar2026_0501/
■ 今後の展開:2026年6月、分子・材料科学統合AIプラットフォームを追加予定
SMILES・組成式入力による物性予測、数百万規模の分子データベース検索、目標物性値を満たす分子の最適化アルゴリズムなどを提供予定です。
■ お問い合わせ・無料相談
お問い合わせページ:https://aizoth.com/contact/
SPReAD応募者特設ページ:https://aizoth.com/service/ai-for-science/
Multi-Sigma(R)公式:https://aizoth.com/service/multi-sigma/
■ Multi-Sigma(R) とは
昨今のAIの進化は目覚ましく、Auto MLと呼ばれるノーコードで機械学習モデルを活用するツールが多数開発されています。しかし、一般的なノーコードの機械学習ツールは予測をするためのツールで、多くの場合、アウトプットは1つしか解析できません。
エイゾスが提供するMulti-Sigma(R)は、複数種類のアウトプットを同時に解析し、さらにそれら複数のアウトプットに対して逆解析(目標とするアウトプットを得るために最適なインプットの探索・最適化)を行うことを可能とした、極めてユニークなツールです。また、インプットパラメータは200種類まで、アウトプットパラメータは100種類まで解析できます。さらに、ブラックボックス化を解決する要因分析機能を搭載しています。その他にも、逆解析を行う際にインプットに対して複数の制約を加えることなど多くの機能を搭載し、同様のツールは世界に類を見ません。これら機能を高く評価され、Multi-Sigma(R)は多くのお客様にご利用いただいています。
製造業、農業、医療等さまざまな分野で利用され(https://aizoth.com/service/multi-sigma/)、Multi-Sigma(R)の特設ページでは多数のユースケースを紹介しています(https://aizoth.com/service/multi-sigma/download/)。また、大学や国立研究所の基礎研究でもMulti-Sigma(R)を利用される方が増えています。Multi-Sigma(R)利用した論文も複数公表されています(https://aizoth.com/service/multi-sigma/publication/)。
■ 企業情報
株式会社エイゾス(英文 AIZOTH Inc.)
設立日:2014年(平成26年)8月25日
所在地:〒305-0031 茨城県つくば市吾妻一丁目5番地7 ダイワロイネットホテルつくばビル2階
代表者:代表取締役社長 河尻 耕太郎
URL:https://aizoth.com/
お問い合わせページ:https://aizoth.com/contact/