テレワーク環境下で困難な「直接伝える」を動画で実現。高品質な動画撮影を低価格でご提供致します。配信、VR背景や、ネイティブによる多言語翻訳サービスなどオプションの追加も可能。
国内外の様々な企業向けにビジネス向け動画を制作・配信している株式会社 パシフィック ブリッジ メディア アンド コンサルティング(本社:東京都港区、代表取締役:前田利継、以下 「PBMC」)はこの度、本社の配信・収録スタジオでご提供する動画撮影の新しいサービスとして、オンライン会議向けスピーチや社内外向けメッセージ動画、商品のPR動画撮影など、簡易的な撮影を対象に高品質・低価格・早期納品を同時に実現する撮影・簡易編集サービス「クイック・パック」の提供を開始しました。

【背景】
新型コロナウイルスの感染拡大を背景に多くの企業において在宅勤務中心のリモートワークが進み、国内外への出張や、対人でのイベント開催を最小限に抑える傾向も顕著となっています。企業から直接、社員や、顧客、取引先、投資家などに対してコミュニケーションをとる方法として、動画の収録や、配信などを使用することが多くなってきました。
こうした中、弊社による従来のスタジオ動画撮影のサービスは、主に対外的なプロモーション動画を対象としている為、原稿の修正やスピーカーへのトレーニングなど、動画のクオリティーを上げる為のきめ細かなサービスを強みにしております。一方で、昨今のテレワーク環境下により、従業員向けの動画など、スタジオでの高性能な機材を使った撮影という条件以外は、シンプルに、低コストかつ、短期間での納品を求めるお客様も増えてまいりました。
【新サービス内容】
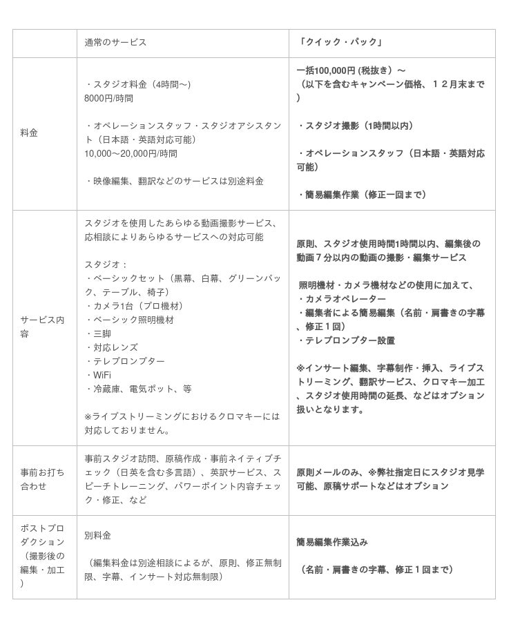
こうした背景より、弊社では、従来のサービスに加え、シンプルで、短期間納品、低価格(人件費を含んだオールインクルーシブで10万円~)を実現した新プラン「クイック・パック」の導入を開始致します。なお、年内の撮影(2022年12月27日まで)は、オフィス移転前に伴いキャンペーン価格を導入させていただきます。
もちろん、従来のスタジオ撮影サービスも継続して行っております。ネイティブによる英語などの外国語への翻訳、翻訳チェックのサービスや、海外向けにしっかり伝わるメッセージへのコンサルティング、スピーカーへのトレーニングなどのオプションサービスも引き続き提供します。また、V R背景を使用した動画生配信や、プロモーション、メディア提供用として商品の物撮りなどさまざまな用途にもご使用いただけます。
[表: https://prtimes.jp/data/corp/59457/table/9_1_8c741e0adf974d0858f786df45169f74.jpg ]
【クイック・パックに向いている撮影例】
照明機材の揃ったスタジオでの高いクオリティでの映像撮影を希望しながら、凝った映像編集は必要としなく、早期に映像の納入が必要なケース:
・国内外におけるオンラインフォーラムでの収録スピーチ動画
・社内での表彰など、全社員、各地事業所に向けた幹部のメッセージ動画
・年末年始や記念日などの社長挨拶メッセージ動画 (サンプルリンク: https://fb.watch/fevb-S1kk5/ )
・取引先などへ向けたメッセージ動画
・オンラインでの生配信
・照明下での商品の物撮り
【お問い合わせ】
(お客様からのお問い合わせ)
株式会社 パシフィック ブリッジ メディア アンド コンサルティング スタジオ部門
所在地:東京都港区六本木2丁目3-8 ミノウラビル 6階
代表電話: 03-5562-8429
Email: team@pacificbridge.jp
【運営会社について】
株式会社 パシフィック ブリッジ メディア アンド コンサルティング
所在地:東京都港区六本木2丁目3-8 ミノウラビル 6階
代表取締役:前田 利継
設立:2010年 6月30日
代表電話: 03-5562-8429
Email: info@pacificbridge.jp
主な事業内容:英語と日本語を中心とするビジネス向け多言語メディアコンテンツの企画制作、ニュース・ドキュメンタリー・ブランドコンテンツの企画制作およびプラットフォーム事業、国際ウェビナー・オンライン会議支援、メディアテクノロジーの開発と提供
運営会社URL: https://pacificbridge.jp