忙しい“今”に寄り添う、ヘルパー必携の手帳。発刊から約30年間、全国のホームヘルパーさんに愛用されています!
法律関連出版物、各種データベースを提供する第一法規株式会社(所在地:東京都港区、代表取締役社長:田中 英弥)は『ホームヘルプ手帳2026』を2025年10月6日に発刊いたしました。

予定管理・記録・法令確認を1冊にまとめました▶シンプルで書き込みやすい!
▶週間部分は、メモ欄がたくさんあって便利!
▶16か月タイプで「1月始まり」「4月始まり」どちらにも対応!
▶巻末には、訪問介護業務に役立つ資料が満載!
▶訪問介護関連の「法令・通知」を多数収録!
▶カバーはリバーシブル仕様。お好きな方をお使いください。
★商品の詳細、購入はこちら(第一法規ストアサイト)★
https://www.daiichihoki.co.jp/store/products/detail/105171.html
・Amazonでの購入はこちら
https://amzn.asia/d/6syefjo
・楽天での購入はこちら
https://books.rakuten.co.jp/rb/18379870
・紀伊国屋WEB STOREからの購入はこちら
https://www.kinokuniya.co.jp/f/dsg-01-9784474097773





【収録内容】
■年間予定表(2026/2027)
□満年齢早見表
□月間予定表
□週間予定表
□ホームヘルプサービスの知識と方法
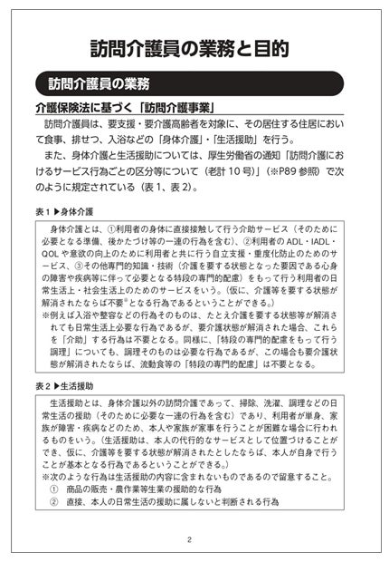
・訪問介護員の業務と目的
(訪問介護員の業務/介護保険サービスと障害福祉サービスの制度の整理/
訪問介護・居宅介護業務の目的)
・訪問介護員の業務の基本と姿勢
(信頼関係の構築と秘密保持/安全なサービス提供/感染対策のための基本的知識/
多職種連携における介護職の役割/記録/介護職の健康管理)
・高齢者の理解
(認知症の早期発見・早期予防/認知症の理解/高齢者の理解)
・介護に役立つ知識
(利用者の健康チェック/利用者の状態像に応じた支援の視点)
・身体介護に役立つ知識
(排せつ介助/食事介助/服薬のポイント/入浴・清拭・身体整容)
・生活援助 (家事援助)に役立つ知識
(生活援助(家事援助)のアセスメント/業務に役立つ知識)
・高齢者・障害者を守る知識
(高齢者・障害者虐待/高齢者や障害者の消費者トラブル)
■資料(法令・通知等)
★商品の詳細、購入はこちら(第一法規ストアサイト)★
https://www.daiichihoki.co.jp/store/products/detail/105171.html
・Amazonでの購入はこちら
https://amzn.asia/d/6syefjo
・楽天での購入はこちら
https://books.rakuten.co.jp/rb/18379870
・紀伊国屋WEB STOREからの購入はこちら
https://www.kinokuniya.co.jp/f/dsg-01-9784474097773
【商品概要】
ホームヘルプ手帳2026
監修:日本ホームヘルパー協会
編集:在宅福祉対策研究会
仕様:A5判 288頁
定価:1,760円(本体1,600円+税10%)
発売元:第一法規株式会社
問い合わせ先:welfare_support@daiichihoki.com