第2号私募ファンドを組成、三大都市圏の賃貸マンションへ投資拡大
マリモ・アセットマネジメント株式会社(以下「当社」といいます。)は、当社スポンサーである株式会社マリモ(以下「マリモ」といいます)の開発・取得した賃貸マンションを対象資産とする私募ファンド(以下「本私募ファンド」といいます。)を組成し、運用を開始したことをお知らせいたします。
当社は、賃貸住宅に対する投資需要の高まりを受けて、2025年1月に賃貸マンションを対象とする第1号私募ファンド(9物件/総資産約100億円)を組成し、運用を開始いたしました。第2号となる本私募ファンドにおいては第1号私募ファンドからエリアを拡大し、三大都市圏の賃貸マンションを組み入れることでさらなる収益の安定化を図っております。
また、前回対象としていたRC造のArtizA(アルティザ)ブランドに加え、壁式RC造のLUORE(ルオーレ)ブランドも対象資産に組み入れることで、より幅広い賃貸住宅ニーズに対応できる商品構成としております。
本私募ファンドは、賃貸需要の高いエリアの不動産を対象資産としていることから安定的なキャッシュフローの創出が見込まれており、複数の機関投資家による出資、およびメガバンク・地方銀行等からの融資により組成いたしました。
当社は、上場リートおよび第1号私募ファンドの運用で培ったノウハウや経験を活かして、アセットマネージャーとして今後も受託資産の収益安定化と価値向上を図って参ります。
●ファンド概要
[表: https://prtimes.jp/data/corp/156914/table/12_1_d17e66553959a0fc8ea41c25eea28390.jpg?v=202604070945 ]
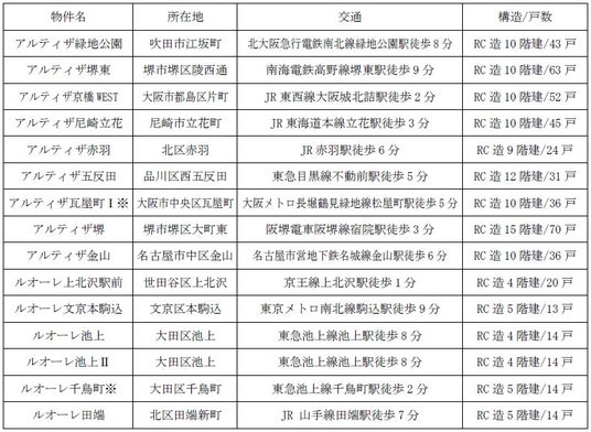
●物件概要

※アルティザ瓦屋町I、ルオーレ千鳥町は2026年6月組入れ予定
●物件外観

アルティザ緑地公園

アルティザ堺東

アルティザ京橋WEST

アルティザ尼崎立花

アルティザ赤羽

アルティザ五反田

アルティザ瓦屋町I※

アルティザ堺

アルティザ金山

ルオーレ上北沢駅前

ルオーレ文京本駒込

ルオーレ池上

ルオーレ池上II

ルオーレ千鳥町※

ルオーレ田畑
●賃貸マンションブランド説明
アルティザ(ArtizA)について
居住のクオリティにこだわるシングル・ディンクスに向けて、マリモが長年にわたって培ってきた分譲マンションの豊富な知見を活かして、利便性が高い都心エリア限定で開発している。
ArtizAサイト: https://artiza-r.jp/

ルオーレ(LUORE)について
マリモの豊富な経験に基づき、工夫と創造を重ねた、壁式RC(鉄筋コンクリート)造の都市型賃貸マンション。堅固な構造、高耐久、安全性、設備・機能の充実、高いデザイン性を追求している。
LUOREサイト: https://move-r.jp/luore/

ホームページアドレス: https://marimo-am.co.jp/