福島大学理工学研究科博士課程山下由美(現客員准教授)、国立科学博物館遊川知久グループ長らが発表した論文の2022(令和4)年度日本菌学会平塚賞の受賞が決定しました。平塚賞は、日本菌学会が刊行する学術誌Mycoscience(マイコサイエンス)に掲載された論文の中から、将来にわたり国際的に高い評価が期待される研究論文に授与されるものです。ショウキラン属(ラン科)と共生する菌類が、これまで植物と共生することが知られていなかったグループの木材腐朽菌であること、さらにこれらの木材腐朽菌がショウキラン属の生存に不可欠であることを解明した研究です。また絶滅のおそれのあるショウキラン属3種の自生地を守るためには、自生地において共生菌を繁殖させる取り組みが不可欠です。ショウキラン属の共生菌を特定したことは、保全施策に寄与する重要な情報となります。
概要
福島大学共生システム理工学研究科博士課程山下由美(現客員准教授)、国立科学博物館植物研究部遊川知久グループ長らが発表した論文の2022(令和4)年度日本菌学会平塚賞の受賞が決定しました。平塚賞は、日本菌学会の学術誌Mycoscience(マイコサイエンス)に掲載された論文の中から、将来にわたり国際的に高い評価が期待される論文に授与されるものです。受賞式は8月20日~28日に開催予定の日本菌学会第66回大会(オンライン)の期間中である、20日に行われる予定です。
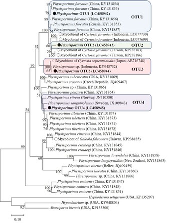
受賞論文は2020年9月に発表されたものです。山下客員准教授が支援研究員として在籍していた国立科学博物館において、同博物館、森林総合研究所、瑞穂町郷土資料館、佐賀大学、山形大学の研究者と行った研究で、菌から栄養を獲得して生きる特異な進化を遂げた植物ショウキラン属(ラン科)3種の共生菌多様性を、菌の核遺伝子の塩基配列情報を用いて初めて明らかにしたものです。3種いずれにおいても、杉などの材を分解することが知られている担子菌門のPhysisporinus属と共生することを発見しました。これにより、これまで植物と共生することが知られていなかったグループの木材腐朽菌がショウキラン属の生存に不可欠な共生菌となることと、この特定の菌との共生が、ショウキラン属の祖先が光合成をやめて栄養を菌に全面的に依存する進化過程において重要な役割を果たしている可能性が明らかになりました。
また、ショウキラン属3種のうちキバナノショウキラン(※1)とシナノショウキラン(※2)は環境省によって、ショウキランは26県によって、それぞれ絶滅危惧種に指定されています。これらの種の自生地を守るためには、自生地において共生菌を繁殖させる取り組みが不可欠です。この研究でショウキラン属の共生菌を特定したことは、保全施策に寄与する重要な情報となります。
この研究は国立科学博物館総合研究「博物館・植物園資料を活用した絶滅寸前種に関する情報統合解析」および日本学術振興会科学研究費(JP15H04417)で得られた成果です。
※1)日本のレッドデータ 検索システム:キバナノショウキラン
http://jpnrdb.com/search.php?mode=map&q=06050326917
※2)日本のレッドデータ 検索システム:シナノショウキラン
http://jpnrdb.com/search.php?mode=map&q=06050326918
論文情報
論文名:Physisporinus is an important mycorrhizal partner for mycoheterotrophic plants: Identification of mycorrhizal fungi of three Yoania species
著者:Yumi Yamashita, Akihiko Kinoshita, Takahiro Yagame, Yuki Ogura-Tsujita, Jun Yokoyama, Tomohisa Yukawa
山下由美(福島大学共生システム理工学類客員准教授),木下晃彦(森林総合研究所九州支所主任研究員),谷亀高広(瑞穂町郷土資料館学芸員),辻田有紀(佐賀大学農学部准教授),横山潤(山形大学理学部教授),遊川知久(国立科学博物館植物研究部グループ長)
掲載誌:Mycoscience61巻5号219-225ページ
DOI: 10.1016/j.myc.2020.05.003
印刷版の出版日:2022年9月

ショウキラン属3種の花(A: キバナノショウキラン、B: ショウキラン、C: シナノショウキラン)。シナノショウキランの花と根茎(D)。菌から栄養を獲得して生きる特異な進化を遂げたため、葉は退化してしまい光合成を行わない。地下の根茎に菌が共生する。

ショウキラン属の根茎から見出された共生菌 (A)とその拡大(B)。PDA培地で培養された菌株(C)

ショウキラン属と共生する菌Physisporinus属の系統樹。OTU1、OTU2、OTU3、OTU4と仮称した種が、ショウキラン属と共生することが明らかになった。
