

京都市及び京都市観光協会(DMO KYOTO)では、来年1月から3月にかけて、JRグループ6社と連携したデスティネーションキャンペーンとして「京の冬の旅」を実施します。
1967年1月に始まった本企画は、2026年に第60回を迎えます。今回は、大河ドラマ「豊臣兄弟!」の主人公・豊臣秀長と兄・秀吉ゆかりの地をテーマに、15件の貴重な非公開文化財を特別公開します。また、定期観光バスやタクシーで巡る特別コースのほか、京都の歴史や文化をより深く楽しめる体験プラン、60回記念の特別企画など、多彩で充実した内容で展開します。
またキャンペーン期間中、JRグループの主な駅・車内ポスターに、千家十職 塗師の中村宗哲氏、陶芸家の諏訪蘇山氏にご出演いただき、京の文化の魅力をご紹介します。
なお、本キャンペーンは「京都観光行動基準(京都観光モラル)」の理念に基づき、市民の暮らしと観光の調和を大切にしながら、訪れる方にも心地よく質の高い冬の京都をお届けします。
<JRグループポスター>
キャンペーン期間中、全国のJRの主な駅及び車内で掲出するポスターの一例

<3連貼りポスター>
キャンペーンに先立ち12月の1か月間、全国のJRの主な駅に掲出する3連貼りポスター



<キャンペーン参加にあたりご確認ください>
京都の旅がさらに気持ちイイ!覚えておきたい“旅のお作法”をチェックしよう!


京都観光モラル特設ページ
1.キャンペーン実施期間
2026年1月1日(木・祝)~3月22日(日)
各企画の詳細は、右記「京の冬の旅」キャンペーン 京都観光Navi特設ページにてご確認ください。

2.キャンペーン内容
(1)非公開文化財特別公開
今回は、大河ドラマ「豊臣兄弟!」の主人公・豊臣秀長と兄・秀吉ゆかりの地をテーマに、15件の貴重な非公開文化財を特別公開します。
● 公開期間:2026年1月9日(金)~3月18日(水)
● 公開時間:10:00~16:30(16:00 受付終了)
● 料 金:1ヶ所 800円(一部団体割引あり)
※公開期間・時間・料金は公開箇所により異なります。
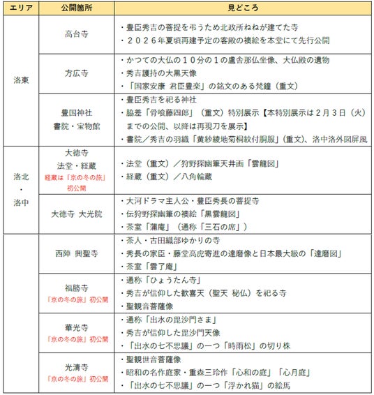
● 主な公開箇所:

【僧侶がご案内する特別参拝】

など15件
※公開期間・時間・料金は公開箇所により異なります。
※僧侶がご案内する特別参拝は、インターネットでの予約が必要です(完全予約制・当日15分前〆)。
※詳しくは「京の冬の旅」イベントガイドブックをご参照ください。
● 「京の冬の旅」スタンプラリー「ちょっと一服」&「おおきにキャンペーン」
非公開文化財特別公開15ヶ所の中から3ヶ所を拝観してスタンプを集めると、指定の店舗で、お茶とお菓子等をお楽しみいただける特典が受けられます。60回記念の今年は、さらに抽選で60名様に京都の宿泊券や伝統工芸品等が当たる「おおきにキャンペーン」も開催します。
※ 特典が受けられる店舗等詳しくは「京の冬の旅」イベントガイドブックをご参照ください。
● 「京の冬の旅」×西陣界隈コラボ企画
非公開文化財特別公開の対象箇所のうち西陣界隈の6か所の拝観券の半券を、西陣界隈の対象店舗で飲食の際に提示いただくと、指定の特典サービスが受けられます。
期間:2026年1月9日(金)~3月18日(水)
対象公開箇所:大徳寺 法堂・経蔵、大徳寺 大光院、西陣 興聖寺、福勝寺、華光寺、光清寺
対象店舗:京都式まぜそば専門店 脳天喜/焼肉&京もつ鍋ホルモン朱々 千中店/イタリアンレストラン ビリキナータ/鳴海餅本店/らぁ麺きむら ほか
(2)市内アクセス付き周遊観光
● 「おこしバス」特別コース(定期観光バス)
テーマに合わせて各地を巡る「おこしバス」。特別公開寺院や、老舗料亭での京料理の昼食等、「京の冬の旅」だけの特別コースをご用意いたしました。L4コースは60回を記念して京都の食をテーマにしたかつての人気コースを復活させ、L5コースは60回を祝して酒をテーマにした新コースです。
・L1「秀吉・秀長兄弟ゆかりの社寺を訪ねて」コース
・L2「京の冬の旅 初公開の文化財めぐり!」コース
・L3「仏教世界の美をめぐる」コース
・L4「京の冬の美味の旅」コース
・L5「京の新酒とクラフトビールめぐり」コース など

● 定期観光タクシーで手軽にめぐる非公開文化財特別コース
京都駅を発着点とし、特別公開寺社の入場料金や乗車料金がセットになった、便利なプランを設定しました。
(3)奥深い京都をじっくり満喫「事前予約プラン」
少人数制・事前予約制の特別体験プランを多数ご用意しています。
● 京都「千年の心得」プラン
・キャンペーンポスター出演者と楽しむ「特別プラン」
ゆかりの地で愉しむ「ものづくりの粋と美のかたち」
【特別鑑賞】中村家の雛飾りと青磁の世界
・【回記念特別企画】 西本願寺 飛雲閣 第一層内部と書院特別公開ツアー
・作庭当初の砂紋を復元!光清寺でしか見られない砂紋引きの実演 など

● 朝・夜観光の推進「朝観光・夜観光」プラン
・世界遺産 東寺 早朝特別拝観
・身体と心を調える 大徳寺大慈院 セルフメンテナンス&ゆる坐禅
・高台寺「冬の夜の茶会 夜咄」 など

● 市内多様なエリアの観光の推進「とっておきの京都プロジェクト」プラン
・「伊勢型紙」でオリジナル風呂敷染め体験
・手描京友禅体験と工房見学
・葉室山浄住寺 非公開文化財での特別なひととき ~坐禅と普茶料理~

(4)「京の冬の旅」キャンペーン期間中の関連企画
● 京都観光旅館連盟協賛 おこしやすプレゼント
「京の冬の旅」イベントガイドブックまたは「京都観光Navi」ホームページからダウンロードできるデジタルパンフレットの提示で、対象の旅館にお泊りの方に、それぞれのお宿が心ばかりのプレゼントを用意して皆様を歓迎します。
●SPA PASS KYOTO デジタル周遊パス
もともと自然豊かな地に文化が根づいた京都には、多くの源泉や多様な泉質が存在します。多くの先人たちの疲れを癒した、京都の温泉。京都市内の温泉施設をお得に周れるパスを発売!
●手ぶら観光キャンペーン
JR京都駅近くの対象3ヶ所でお客様のお荷物をお預かりし、ご宿泊のお宿に当日にお届けするサービスや一時預かりを行っています。また、「京の冬の旅」イベントガイドブックまたはホームページ画面の提示で通常価格の100円引でご利用いただけます。
※一部配達できない地域や、休業日などがございます。
<対象箇所> MKトラベル、京都総合観光案内所(京なび)、関西ツーリストインフォメーションセンター京都
● その他
「旧三井家下鴨別邸 冬の特別公開」や「京都 日本画新展2026」などのキャンペーン期間中の多彩なイベント・観光情報を「京の冬の旅」イベントガイドブックや「京の冬の旅」ホームページで紹介します。
3.60回記念特別企画
(1)60回記念「京の冬の旅」オープニングセレモニー
60回目の「京の冬の旅」を祝して、歓迎セレモニー・ノベルティ配布などのイベントを実施!
開催日:2026年1月9日(金)9:45~10:15頃
会場:京都駅ビル 西口広場
(2)60回記念「京の冬の旅」新幹線貸切車両で行く京都!
60名限定の貸切車両で行く特別なツアーを実施!装飾した車内では京都の伝統芸能や坐禅体験、日本酒など、京都の魅力があふれる企画でおもてなしします。
運 行 日:2026年1月23日(金)
乗車区間:東京→京都
主催:JR東海ツアーズ

備考:本ツアーは、「EX旅先予約」で販売いたします。お申込みには「エクスプレス予約」または「スマートEX」の会員登録が必要です。詳しくは右記二次元コードよりご確認ください。

【ツアーご紹介ページ】
(3)JR東海さわやかウォーキング~「60回記念 京の冬の旅」豊臣家ゆかりの地を巡る~
非公開文化財特別公開箇所を辿るルートでJR東海主催「さわやかウォーキング」を実施!
開催日:2026年2月21日(土)
受付時間:8:30~11:30
参加方法:参加費無料・予約不要
※ 列車・バス等の交通費や特別公開箇所の拝観料などは別途各自で負担

(4)60回記念「京の冬の旅」トークショー「豊臣家の絆と京都」
大河ドラマ「豊臣兄弟!」制作統括のNHK松川博敬氏によるトークショーを開催!
開催日:2026年1月25日(日)
時間:13:30~14:30(予定)
会場:高台寺 利生堂
備考:WEB抽選制

(5)おおきにキャンペーン
「京の冬の旅」非公開文化財特別公開スタンプラリー、「おこしバス」(定期観光バス)特別コースにご参加・ご乗車いただいた方を対象として、抽選で60名様に京都の宿泊券や伝統工芸品などが当たるプレゼントキャンペーンを実施!
実施期間:2026年1月9日(金)~3月18日(水)
締切:2026年3月31日(火)17:00
※ハガキの場合、当日消印有効
抽選:4月下旬
応募方法:対象企画によって異なりますのでご注意ください。

4.「京の冬の旅」イベントガイドブック
キャンペーン期間中に実施される特別企画などの情報を掲載したガイドブックを全国のJRの主な駅、旅行会社で配布するほか、京都総合観光案内所〈京なび〉や京都市東京事務所でも配布します。
【京都市内】京都総合観光案内所〈京なび〉
〒600-8216 京都市下京区JR京都駅ビル2階
TEL:075-343-0548
【首都圏地域】京都市東京事務所
〒100-0005 東京都千代田区丸の内1-6-5
丸の内北口ビルディング14階
TEL:03-6551-2671

※ 「KYOTO TRAVEL」特設ページでは、「京の冬の旅」の企画の一部を英語で紹介しています。

5.旅行商品等
(1)「京の冬の旅」非公開文化財特別公開スペシャルセット(「エクスプレス予約」・「スマートEX」会員限定)
非公開文化財の特別公開の「拝観引換券」3枚(対象寺院限定)と、ガイドブック1冊がセットになった旅行商品等を販売します。
(2)神職や僧侶による案内付き特別拝観(「エクスプレス予約」・「スマートEX」会員限定)
「京の冬の旅」非公開文化財の特別公開の対象箇所にて、人数限定で神職や僧侶がご案内する「特別拝観」を販売します。(対象箇所:豊国神社・大徳寺大光院・光清寺)
・【出世開運】秀吉公を祀る、豊国神社特別参拝
・【禅と芸術の大徳寺大光院】住職がご案内する朝の貸切拝観
・【光清寺】三玲の庭を望む、朝坐禅 心と体を整える一服
※上記(1)(2)は、東海道・山陽九州新幹線のネット予約サービス「エクスプレス予約」・「スマートEX」会員限定の旅行商品「EX旅パック」及び「EX旅先予約」で販売します。
※「EX旅先予約」及び「EX旅パック」でのご購入の際は、「エクスプレス予約」・「スマートEX」への会員登録が必要です。
※商品の詳細は、右記二次元コードよりご確認ください。

【商品ご紹介ページ】
(3)その他
日本旅行、JR東海ツアーズ等の旅行会社では、京都へのJR利用と宿泊がセットになった旅行プランをご用意しています。詳しくは、旅行会社へお問い合せください。
6.問い合わせ先
公益社団法人京都市観光協会 誘致事業課 TEL:075-213-0020