千葉県が中小事業者等の脱炭素化の取組みを支援するために実施している事業です。省エネ診断受診、省エネ設備・エネルギーマネジメントシステム(EMS)導入を検討されている事業者様は、ぜひお申込みください。
株式会社ちばぎん総合研究所(取締役社長:前田栄治)、エヌエス環境株式会社(代表取締役社長:須磨重孝)が、共同で事務局を受託している千葉県の補助事業「業務用設備等脱炭素化促進事業」「中小事業者等向けスマート省エネ技術導入促進事業」の申込み受付が開始されました!
予算がなくなり次第、受付が終了となりますので、対象となる事業者様は、お早目にご検討ください。
補助事業概要
https://www.pref.chiba.lg.jp/ontai/hojo/documents/r6gyoumuchirashi.pdf
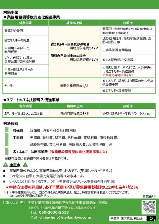
1.省エネ診断枠
2.簡易自己診断枠
3.EMS導入枠
1 補助対象者
千葉県内で事業を行う中小企業者等(個人・会社・社会福祉法人・医療法人・組合 等)
※交付申請日までに「CO2CO2(コツコツ)スマート宣言事業所登録制度」に登録(申請)していること
2 補助上限額・補助率、対象事業等
(1)補助上限額・補助率
1.省エネ診断枠 :1事業者当たり1,000万円、補助対象経費の1/2以内
2.簡易自己診断枠:1事業者当たり500万円、補助対象経費の1/4以内
3.EMS導入枠 :1事業者当たり1,000万円、補助対象経費の1/3以内
【主な対象事業と設備等例】
1.省エネ診断枠、2.簡易自己診断枠
蓄電池の設置:蓄電池(自社所有の再エネ供給設備で発電した電力を蓄電する設備に限る)
省エネルギーの促進:LED照明器具、高効率空調設備、遮熱・断熱工事
未利用エネルギーの利用促進:工場排熱等利用設備
メタン・代替フロン等の温室効果ガス削減対策:省エネ型自然冷媒機器
再生可能エネルギーの利用促進:太陽熱(※1)、風力、バイオマス、水力等再生可能エネルギー供給設備
その他:省エネ診断により提案のあったその他設備更新、省エネルギー診断受診費
※1.太陽光発電設備を除く
3.EMS導入枠
エネルギー管理システムの設置:エネルギーマネジメントシステム(EMS)
(2)補助対象事業
県内の事務所又は事業所において実施する事業で以下を満たす事業が対象
■「省エネルギー診断」を受診または「簡易自己診断」を実施した結果に基づき、省エネルギーの促進や再生可能エネルギーの活用等に資する設備を導入する事業であること
(省エネ診断受診費のみの申請も可能です)(1.、2.)
◼ 本事業の実施により削減されるエネルギー起源二酸化炭素排出量が年間3トン以上の事業であること(1.、2.)
◼ 募集要領で定める要件を満たすEMSを導入する事業であること(3.)
◼ 現に補助事業に着手していないこと(1.、2.、3.)
※省エネ診断は、県において5月17日(金)から申込受付を開始しています。
https://www.pref.chiba.lg.jp/ontai/hojo/shoeneshindan.html
3 交付申請受付期間
「省エネ診断枠」「簡易自己診断枠」:2024年5月17日(金)~10月31日(木)
「EMS導入枠」 :2024年5月17日(金)~10月31日(木)
「省エネ診断受診費のみ」 :2024年5月17日(金)~12月13日(金)
※期間内であっても、予算がなくなり次第、受付を終了しますのでご注意ください。
4 申請方法等
申請方法等の詳細は以下の県ホームページに掲載しています。
「令和6年度千葉県業務用設備等脱炭素化促進事業補助金」
https://www.pref.chiba.lg.jp/ontai/hojo/r6jigyousyahojo.html
「令和6年度千葉県中小事業者等向けスマート省エネ技術導入促進事業補助金」
https://www.pref.chiba.lg.jp/ontai/hojo/r6emshojo.html
5 問合せ先
【業務用設備等脱炭素化促進事業・中小事業者等向けスマート省エネ技術導入促進事業 補助金事務局】
委託先:株式会社ちばぎん総合研究所、エヌエス環境株式会社
電 話:050-2030-2618
※受付時間 9:00~17:00(土日祝日を除く)
メール:chiba-hojo@ns-kankyo.co.jp
6 その他
「中小事業者等向け脱炭素化(伴走型)相談支援事業」で、脱炭素に関する全般的なご相談も可能ですので、合わせてぜひご検討ください。
「千葉県中小事業者等脱炭素化支援センターについて」
https://www.pref.chiba.lg.jp/ontai/hojo/datsutanso-center.html

