休眠預金を活用した新型コロナウイルス対応支援助成ー若者のコロナ失職包括支援プログラムー『多胎(双子・三つ子)親の居場所と就労支援』
ハイリスクで配慮の必要な多胎家庭の支援を行なうNPO法人つなげる(尼崎市 代表理事 中原美智子 以下つなげる)は、2022年5月から2023年2月まで、休眠預金を活用した新型コロナウイルス対応支援助成ー若者のコロナ失職包括支援プログラムー『多胎(双子・三つ子)親の居場所と就労支援』を実施しました。事業内で実施した「育児と仕事の両立がしやすい職場環境づくりに取り組んでいる企業の事例調査およびインタビュー」の報告書を公開しました!
全文はこちらより→https://bit.ly/3Jcs7Yx

『多胎(双子・三つ子)親の居場所と就労支援』の概要
元より多胎ママは大きな育児負担を理由に離職を促されやすいという問題がありましたが、コロナ禍で失職する方が多い中、より一層厳しい状況となっていました。当団体では、外出困難もある多胎家庭の居場所づくりのため、オンラインコミュニティを提供しており、運営を担うママから、当法人での活動が新たな就労機会を得られたと声をもらいました。
本助成事業では、就労意欲のある多胎ママをメインターゲットに、ICT研修・有償就労体験・キャリア相談の機会を提供しました。また、就労済みの多胎ママが働いている職場へのインタビューや、本事業内の有償就労体験・キャリア相談での声をまとめたものをまとめ、多胎ママでも働きやすい環境づくりというテーマで報告会を実施しました。
実行団体名:特定非営利活動法人つなげる
資金分配団体名:認定特定非営利活動法人 育て上げネット、READYFOR株式会社
事業実施時期 :2022年5月21日 から 2023年2月28日
事業対象地域 :全国(オンライン)
事業対象者:乳幼児を抱える経済的に困窮している子育て家庭
事業対象人数:のべ3,000人
※事業報告会のアーカイブ動画はこちらから閲覧申し込みが可能です
https://forms.gle/CNoVmkP2ufkvaAxTA
※事業全体の報告書はこちらから閲覧が可能です
https://bit.ly/3K34piZ
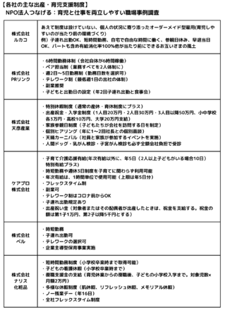
育児と仕事を両立しやすい職場事例調査の概要
つなげるでは育児と仕事の両立がしやすい職場環境づくりに取り組んでいる企業の事例調査およびインタビューを通じて、多胎育児当事者にとっても働きやすい職場環境についての調査を行いました。
本調査では、育児中の女性が働きやすい環境づくりに取り組む3団体「株式会社PRリンク」「一般社団法人 codomoto ままちっち」「株式会社ウエダ本社」のアドバイスのもと、両立しやすい企業の要素についてリサーチしました。
各企業の事例から働きやすさを左右する具体的な要素を抽出し、仮説を設定。その仮説と多胎育児ママ・パパの視点をもとにインタビューシートを作成し、実際に育児と仕事を両立しやすい職場環境づくりに取り組んでいる企業にヒアリングを実施。その仮説の検証を行いました。
【仮説】
制度よりもまずは風土。制度を生かすのは風土ではないか。
制度に魂を入れるのは、人の強い想いがあるのではないか。
工夫ポイントは柔軟さ。柔軟に対応できる体制や制度があるのではないか。
働きがいが必要。「両立できればいい」というだけではなく、キャリア形成を前提とした制度や配慮があるのではないか。


※調査結果の全文はこちらより→https://bit.ly/3Jcs7Yx
(報告書内には、上述した仮説ごとに、各企業インタビュー内容をまとめております)
育児と仕事を両立しやすい職場ヒアリング結果考察・所感
(株式会社PRリンク)
今回ヒアリングした6社は規模や業種はバラバラだが、共通の要素が多かった。4つの仮説をもってヒアリングを行ったが、その仮説を裏付ける話が多く、仮説のそれぞれの要素が密接につながっていることを実感した。制度に目が行きがちだが、その制度を実効性あるものにするには「風土」が重要で、その風土は「経営者の強い想い」に支えられている。経営者や人事部門の人が一人ひとりの働きやすさを真剣に考えることから制度に「柔軟性」が生まれ、その柔軟性と風土、人の想いに後押しされてキャリアを磨く女性が増え、多様な人材が活躍することで企業価値が高まる好循環が生まれている。
ただ女性が働きながら子育てしやすい企業が増えると、配偶者である男性が女性の働く会社に「ただ乗り」し、男性の育児参加が進まない可能性があるので、企業には女性社員の働きやすさだけでなく、男性社員の育児参加を進める施策が求められる。
(一般社団法人 codomoto ままちっち)
各社のヒアリングで、子育て世代にとっても働きやすい制度や風土があることは、どのような事情や状況の人でも働きやすい企業になっていることがわかる。各社で頻繁に出てくる言葉が「お互いさま」であったが、単胎育児であっても多胎育児であっても、また子育て世代だけが特別扱いされることなく、個別対応できる制度や風土づくりに取り組むことが重要であり、その中でも人に焦点をあてた運用が共通している。個人の事情や状況に合わせて対応することで、企業価値の向上や採用に好影響を与えることもわかった。
私たちが運営する子育てひろばでも、パパの利用が増え、社内にロールモデルとなる先輩が存在するママたちも増加しており、社会の変化を感じている。しかし、まだまだ育休中のママたちからは復職後の両立に対する不安が多く聞かれている。こうした課題にも、企業や社会が柔軟に対応し、個人のニーズに応えることで、子育て世代の負担感が軽減されていくと感じる。私たちは、各社の取り組みが広がっていくことを強く期待している。
(株式会社ウエダ本社)
インタビューを通して、企業が働く人を一括りにして見るのではなく、一人ひとりの状況にあわせて何ができるのかを考えていく姿勢が印象的で、「働く人をどれだけ大切にできるか」が一つの指標になっているように感じた。また、そのうえで育児だけを特別扱いせず、一人ひとりが生活の中で大切にしたいものを尊重していく「お互いさま」の気持ちを醸成するために、密なコミュニケーションを大切にしている企業が多かったように思う。面談や懇親会、クラウドツールなど形は様々であるが、コミュニケーションをとることで他者理解が進み、一人ひとりに寄り添った制度や仕組みが運用されていた。
また、多胎育児に関して聞いていくと、「現状を知らない」「当事者ではないのでわからず勝手なことが言えない」とコメントを控える場面が多く、多胎育児が単胎育児とどこかが違うのか、どんな部分でサポートが必要なのかを、もっと企業や社会に広く知ってもらう必要があると感じた。知ることによって、多胎児を妊娠していることがわかったときに、当事者・企業ともに一人ひとりに寄り添ったサポートができるように思う。
社会とつながる『働く』を後押しできるように
本事業のきっかけは、多胎ワーママイベントやワーママメンバーと話している中で、「多胎ママは、なぜこんなに働きづらいんだろうか」ということでした。
育児負担を理由に離職に追い込まれる、なぜなんだろう。そして、そこではどういった問題が起きているんだろうか、を考えていくために、認定NPO法人育て上げネットとREADYFOR株式会社による『休眠預金を活用した新型コロナウイルス対応支援助成ー若者のコロナ失職包括支援プログラムー』に採択いただいたことで、本事業を実施することができました。
「実際に何があるんだろうか」を知ることからのスタートでした。そこから見えてきたのは、『働く』というのは収入だけではなく、社会との関わり・生きがいにつながるということでした。
どうしても多胎ママ・多胎家庭というのは孤独で孤立しがちです。働くことで社会とつながり、ママ自身の自信につながっていくはず。だけどそのときに、仕事がなくなる・働く機会がなくなっていくというのは、どんどん孤独な状況・孤立していくということになるのではないかと思います。
なので、多胎ママにとって『働く』というのは、ただただ収入を得るためだけではなくて、『社会とつながる』という意味も含めて考えていくと、わたしたちの活動の強みであるオンラインコミュニティで、まずは広くいろんな多胎ママたちとつながっていく。その中で、ママ自身が何ができるのか、自分自身のことを知るということだったり、スキルアップの講座なども進めていきながら、社会に出ていくための後押しができるような関わりが継続できたらと思います。
多胎ママたちが働く場所となる企業・団体に対しては、引き続き働きやすい環境というのはどういうことなのかをこれからもインタビューさせてもらいます。そして、それらを丁寧にまとめて発信していく、そうすることで多胎ママたちが、これまで職場に通うという働き方だけではない働き方があるんじゃないかなというヒントを持ち帰ってもらいたいなと考えています。
最後になりますが、子育てや多胎育児というものがリスクになるのではなく、自分自身の未来への希望を持てるような取り組みを、私たちはこれからも続けていこうと思いますので、引き続きつなげるでの関わりを応援していただけたらと思います。
※事業報告会のアーカイブ動画はこちらから閲覧申し込みが可能です
https://forms.gle/CNoVmkP2ufkvaAxTA
※事業全体の報告書はこちらから閲覧が可能です
https://bit.ly/3K34piZ
本調査でアドバイスいただいた企業/団体について
株式会社PRリンク

「子どもたちが安心して暮らせる社会」をつくるため、2008年1月に設立。社会課題解決を 目指す商品やサービス、NPOとの協働、社員の働きがい向上、地域貢献の取り組みなど 「社会性」のストーリーを磨いて発信する独自の手法で中小企業の社会的価値向上をサポー トしている。代表の神崎は、2017年3月より2年間、大阪府の「男女共同参画審議会委員」を 務める。
会社ホームページ:
https://www.prlink.co.jp/
一般社団法人 codomoto ままちっち

2005年に地域のママたちが集まり、子育て情報紙を発行するため任意団体として発足。フリ ーペーパー、ポータルサイトを運営しながら、イベントも多数企画・開催。2017年に法人化 し、大阪市の子育てひろば事業を受託。現在は3カ所のひろばを運営している。スタッフは 全員子育て中であり、当事者視点を軸にさまざまな事業を展開している。
子育てポータルサイト『codomotoこどもと』:
https://codomoto.jp/
株式会社ウエダ本社

ウエダ本社は1938年文具卸商として創業し、その後文具や事務機といった商品を取り扱う” 事務機のウエダ”として親しまれる。創業80年を迎えた現在は、働き方の提案や働く環境づ くりにいたるまでの「働く環境の総合商社」として、お取引企業と共に「いい会社づくり」 の持続的な伴走を目指している。その中の部署であるutenaworksでは、特に女性の働き方に 焦点をあて、子育て中の女性がいきいきと働き続ける環境づくりをサポート。働く価値観を アップデートするためのイベントや研修、スキルアップをはじめとした就労サポートを行う。
会社ホームページ:
https://www.ueda-h.co.jp/
NPO法人つなげるについて

NPO法人つなげるは、「多胎家庭を社会につなげる」をミッションとし、「誰もが命の誕生を当たり前に喜べる社会」の実現を目指しています。そのために、孤独感や悩みを抱えた多胎ママパパを、日本最大のオンラインコミュニティでつなげ、どんな地域・環境でも自分らしく自律的に多胎児の育児ができるための支援を実施しています。
各地域で対面での多胎支援活動が主流だったコロナ以前から、つなげるでは多胎支援とオンラインツールの親和性に可能性を感じ、効果的なオンラインサービスを提供しています。全国に点在し、お出かけができず家に引きこもりがちな多胎育児家庭をオンラインでつなげ、日本最大の多胎家庭向けオンラインコミュニティを運営しています。
その他にもさまざまな問題を抱える多胎家庭が適切な支援を受けるための個別相談、多胎育児にかかわる多種多様な情報発信を実施し、社会から孤独孤立しがちな多胎家庭の支援をするNPO法人です。
つなげる WEBサイト:
https://tsunagerunpo.com/
多胎チャンネル|多胎家庭に役立つ情報メディアサイト:
https://tatai-ch.jp/
つなげる公式LINE:
https://page.line.me/159etpmu