おしゃれをする上で大切にしていること1位は「清潔に見えること」。
女性誌販売部数No.1(※1)の「ハルメク」をグループで発行する(株)ハルメクホールディングス(本社:東京都新宿区、代表取締役社長:宮澤 孝夫)のハルメク 生きかた上手研究所は、40~89歳の女性1,000名を対象に「シニア女性のファッション・美容に対する意識実態調査」をWEBアンケートにて実施いたしました。(※1)日本ABC協会発行社レポート(2022年1月~6月)
【 調査サマリ 】
■「おしゃれに意欲がある」人の割合は、全体で約半数。
70、80代は、40~60代と比較して「おしゃれ意欲あり」の割合が高い。
⇒「おしゃれ意欲あり」の割合は、40代で47.0%、50代で40.5%、60代で46.5%、70代で60.5%、80代で54.5%だった。
■40~80代女性が1か月あたりおしゃれ用品に使っている平均額は9,407円/月。
70代、80代は他年代比で高く、平均額が1か月に1万円超え。
⇒1か月あたりおしゃれ用品に使う平均額を年代で比較した結果、最も高いのは70代で10,742円/月、次いで80代で10,092円/月だった。一方、最も低いのは50代で7,996円/月だった。
■おしゃれをする上で最も大切にしていること1位は「清潔に見えること」。年代別だと40代、50代は「自分の気持ちが上がること」、60~80代では「清潔に見えること」「似合っていること」が重要視されている。
⇒「おしゃれをする上で大切にしていること」で選んだ選択肢数の平均は、全体で5.4件。年代別で比較すると、70~80代の選択肢数平均は6件以上で、他年代比で多かった。
■40~70代女性の約9割がおしゃれに関する悩みを持っていることが明らかに。
⇒「ファッションに関するお悩み」TOP3は「マンネリ化している」28.2%、「欲しい服の金額が高い」15.8%、「自分に合うものがわからない」15.2%だった。
⇒「メイクに関するお悩み」TOP3は、「メイクをするのが面倒」23.8%、「うまくメイクできない」18.7%、「マンネリ化している」18.5%だった。
【調査背景】
ハルメク 生きかた上手研究所は、シニアのインサイトについてさまざまな切り口から調査・分析を行っています。「人生100年時代」とも言われる中、「おしゃれなシニア女性」は、メディアやSNSなどで取り上げられることが増えてきました。女性のファッション、美容にかけるお金や、おしゃれにおいて大切にしていることは、年代によってどのように異なるのでしょうか?また、コロナ禍や物価高による影響は見られるのでしょうか?この点を探るべく、ハルメク 生きかた上手研究所では「40~80代女性のファッション・美容に対する意識実態調査」を実施いたしました。
※調査結果のパーセンテージは、小数点以下第2位を四捨五入しているため、総数と内訳の合計が一致しないことがあります。
※調査主体の(株)ハルメクホールディングス「ハルメク 生きかた上手研究所」所長への取材、コメント提供も可能です。
【調査概要】
調査の方法:WEBアンケート
調査の対象:40~89歳の女性
有効回答数:1,000 名 (10歳刻みで均等割付)
調査実施日:2022年11月9日~11月10日
調査主体 :(株)ハルメクホールディングス ハルメク 生きかた上手研究所
※本リリース内容を掲載いただく際は、出典「ハルメク 生きかた上手研究所調べ」と明記をお願いいたします。
「おしゃれ意欲がある」人の割合は、全体で約半数。
70、80代は、40~60代と比較して「おしゃれ意欲あり」の割合が高い。
・「ファッション」「スキンケア」「メイク」「ヘアケア・髪型」に対するおしゃれ意欲を尋ね、1つ以上のカテゴリーについて「おしゃれ意欲が高い」人を「おしゃれ意欲あり」(※2)とした。その結果、「おしゃれ意欲あり」の人の割合は、全体で49.8%だった。
(※2)おしゃれ意欲あり:「『ファッション』『スキンケア』『メイク』『ヘアケア・髪型』それぞれのおしゃれについて、意欲がある方か」という質問に対し、1つ以上のカテゴリーで「そう思う」「ややそう思う」と回答した人。
・「おしゃれ意欲あり」の割合を年代で比較すると、70代では60.5%、80代では54.5%で、40代(47.0%)、50代(40.5%)、60代(46.5%)と比較して高かった。

40~80代女性がおしゃれ用品に使っている平均額は9,407円/月。
70代、80代は他年代比で高く、平均額が1か月に1万円超え。
・40~80代女性に1か月あたりおしゃれ用品(※3)に使う金額を尋ねた。その結果、全体の平均額は9,407円/月だった。
(※3)「洋服」「スキンケア用コスメ」「メイクアップ用コスメ」「シャンプー」「白髪染め」の5品目を「おしゃれ用品」とした。
・1か月あたりおしゃれ用品に使う平均額を年代で比較した結果、最も高いのは70代で10,742円/月、次いで80代で10,092円/月だった。一方、最も低いのは50代で7,996円/月だった。
・1か月あたりおしゃれ用品に使う平均額をおしゃれ意欲の高さで比較すると、「おしゃれ意欲あり」は12,992円/月で、「おしゃれ意欲なし」(5,850円/月)の約2.2倍の水準だった。


おしゃれをする上で大切にしていること1位は「清潔に見えること」。
年代別だと40代、50代は「自分の気持ちが上がること」、
60~80代では「清潔に見えること」「似合っていること」が重要視されている。
・「おしゃれをする上で大切にしていること」で選んだ選択肢数の平均は、全体で5.4件。年代別で比較すると、70~80代の選択肢数平均は6件以上で、他年代比で多かった。
・全体平均で見ると、「おしゃれをする上で大切にしていること」TOP3は、「清潔に見えること」57.6%、「きちんとして見えること」56.3%、「似合っていること」51.8%。
・「清潔に見えること」「きちんとして見えること」「似合っていること」は、すべての年代でTOP3に入った。年代差を見ると、40代、50代では「自分の気持ちが上がること」、60~80代では「清潔に見えること」「似合っていること」が他年代比で高かった。
・「おしゃれをする上で大切にしていること」をおしゃれ意欲の高さでも比較した。その結果、「おしゃれ意欲あり」は「おしゃれ意欲なし」より、「似合っていること」「自分らしさを表現すること」「若々しく見えること」が20ポイント以上高かった。
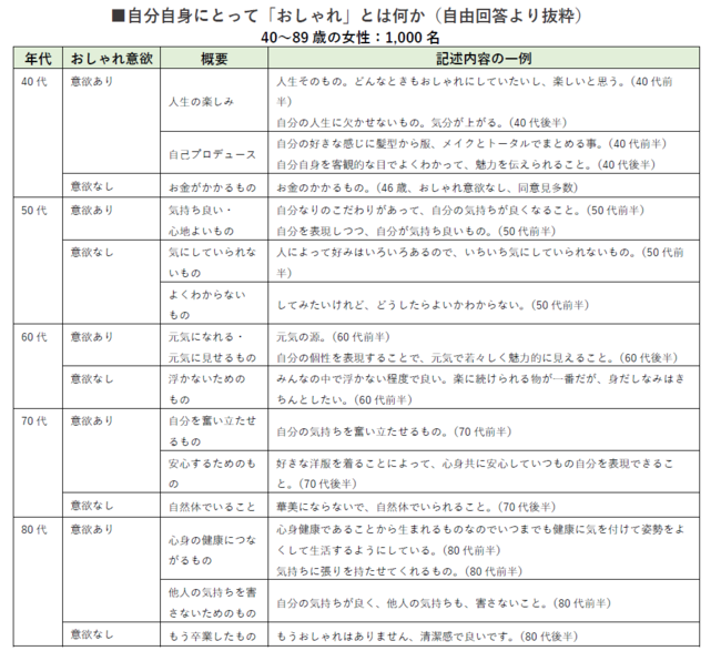
・「あなたにとっておしゃれとは何か?」を自由記述で聞いたところ、40代の「おしゃれ意欲あり」では、「人生の楽しみ」「自己プロデュースの手段」、「おしゃれ意欲なし」では「お金がかかるもの」といった声があがった。また、80代「おしゃれ意欲あり」では「心身の健康につながるもの」「他人の気持ちを害さないためのもの」、「おしゃれ意欲なし」では「もう卒業したもの」といった意見が見られ、世代と「おしゃれ意欲」の高さで違いが見られた。






40~70代女性の約9割がおしゃれに関する悩みを持っていることが明らかに。
・おしゃれに関する悩みがある人(※4)は、全体の85.7%だった。
(※4)「ファッション」「スキンケア・肌の状態」「メイク」「髪」の4項目いずれかについて、1つでも「悩みがある」がある人。
・年代別に見ると、40~70代の各年代で「おしゃれに関する悩みがある」人は9割近くおり、80代でも75.5%だった。
・「ファッションに関するお悩み」TOP3は「マンネリ化している」28.2%、「欲しい服の金額が高い」15.8%、「自分に合うものがわからない」15.2%だった。
・「メイクに関するお悩み」TOP3は、「メイクをするのが面倒」23.8%、「うまくメイクできない」18.7%、「マンネリ化している」18.5%だった。




【専門家の見解】
ハルメク 生きかた上手研究所 所長 梅津 順江(うめづ ゆきえ)
2016年3月から現職。主に年間約900人のシニアを対象にインタビューや取材、ワークショップを実施。
おしゃれ市場は70代以上女性にこそ商機あり
おしゃれ欲は40~50代女性より70~80代女性が強い、という意外な調査結果でした。40~50代よりも70~80代の方が「おしゃれ」と認識しています。おしゃれにお金をかけるのも70~80代で、月平均1万円以上をおしゃれに費やしていました。おしゃれで大切にしていることの選択肢数も全体平均5.4件のところ、70~80代は6件以上と多く、おしゃれ欲求が多岐にわたります。
「マンネリ」「似合わない」「着こなせない」「しっくりこない」など悩みが深いから欲求も多くなるのかと思ったら、そうでもないようです。80代女性に関しては他と比べて「悩みは特にない」と答えています。またもや意外な結果。どういうことなのでしょうか。
「おしゃれとは?」という自由記述に、その解が見いだせそうです。40~50代は「気持ちを上げるための手段」、60代は「元気になれる」、70代は「自分の気持ちを奮い立たせるもの」、80代は「気持ちに張りを持たせてくれるもの」でした。おしゃれで自分の気持ちが上がることは、どの年代にも共通しています。しかし、歳を重ねるほどに、おしゃれに頼る度合いが強くなっていました。「上げる」レベルではなく「奮い立たせる」「張りを持たせてくれる」までをおしゃれに求めます。70~80代のおしゃれは気持ちを何ランクも高く持ち上げる役割があったというわけです。
70代以上の女性に向けたアパレルやコスメブランドは多くありません。おしゃれ欲の高い70~80代女性のニーズに合ったおしゃれ領域に可能性を感じます。
■女性誌部数No.1! 50代からの生きかた・暮らしかた応援雑誌「ハルメク」

50代からの女性が前向きに明るく生きるための価値ある情報をお届けしています。健康、料理、おしゃれ、お金、著名人のインタビューなど、幅広い情報が満載です。 また、雑誌「ハルメク」の定期購読者には、本誌とともに提供するカタログと、オンラインでの通信販売を行っています。販売している商材は、ファッション・インナー・コスメ・美容・健康など多岐にわたり、独自のシンクタンクである「ハルメク 生きかた上手研究所」を通じて利用者の声を徹底的に調査、反映した商品開発で、多くの女性から支持を得ています。
■ハルメク 生きかた上手研究所のシニアリサーチデータは、「ハルメク シニアマーケティングLAB」で掲載しています。
「ハルメク シニアマーケティングLAB」は、ハルメク世代(シニア)を顧客とする企業にとって有益な情報をお届けしている情報サイトです。ハルメクグループが提供する定期購読誌や通販等を通じて得たマーケティングデータや記事、シンクタンク「ハルメク 生きかた上手研究所」の調査レポートなど豊富な情報が満載です。
URL:https://marketing.halmek-holdings.co.jp/column/archive.php?c_no=274