~<事前購入不要>1日最大640円で全線ご利用いただけます~
三井住友カード株式会社(本社:東京都江東区、代表取締役社長:大西 幸彦)、ビザ・ワールドワイド・ジャパン株式会社(本社:東京都千代田区、代表取締役社長:シータン・キトニー)、日本信号株式会社(本社:東京都千代田区、代表取締役社長:塚本 英彦)、QUADRAC株式会社(本社:東京都港区、代表取締役社長:高田 昌幸)は、2023年3月より、福岡市地下鉄全線において、三井住友カードが提供する公共交通機関向けソリューション「stera transit」を活用したVisaのタッチ決済等による一体型改札機通過に関する実証実験を行ってまいりました。
今般、7月7日より、新たな取り組みとして、1日のご利用額が640円を超える場合、640円を超えたご利用額を割引するサービスを開始いたします。お客さまはタッチ決済により地下鉄に乗車する場合には、1日に何度乗車しても、640円を超えた金額を請求されることはありません。これにより、観光などの際には、これまでよりも便利に地下鉄をご利用いただけます。なお、1日乗車券の購入など、事前のお手続きは一切不要です。なお、本サービスは、鉄道としては全国初の取組みとなります。
また、実証実験開始以降、日本国内やインバウンドの方を問わず、多くの方にご利用いただいておりますが、本リリースでは、三井住友カードが分析した、これまでのご利用状況や、ご利用者の特徴についてもご紹介いたします。
実証実験期間は引き続き令和6年3月31日(日)までとし、今後も効果検証を進めてまいります。

新割引サービスについて
(1)概要

同一のタッチ決済対応のカード等で地下鉄に乗車した際の1日の乗車料金合計額が640円を超えた場合、該当する乗車日のご請求額を地下鉄1日乗車券と同額の640円に割り引きを実施します。
(2)新サービス適用条件
同一のカード番号かつ同一の媒体で福岡市地下鉄にご乗車いただいた場合に限ります。
(例:同じカード番号でも、クレジットカードでのタッチ決済額と、スマートフォンでのタッチ決済額は、媒体が異なるため合算して計算されません。)

※タッチ決済乗降履歴確認方法
交通事業者向け決済及び認証のプラットフォームを提供するQUADRACのQ-moveサイト
(https://q-move.info/)にアクセスいただき、「マイページ」の会員登録手続き完了後、ご確認いただけます。
実証実験の概況
(1)ご利用状況(三井住友カードで把握した6/30までの速報値)
2023年3月28日の全線対応以降、たくさんの方にご利用いただいております。
6月に入り、1日の乗降数が5,000件を超える日が増えるなど、ご利用者数は伸び続けています。

(2)ご利用者の特徴(2022年5月~2023年5月)
三井住友カードのデータ分析支援サービス「Custella」を活用し、個人・加盟店が特定できない統計情報に加工のうえ、福岡市地下鉄のご利用者の特徴を分析しました。
なお、分析結果の詳細に関する図表は、資料に掲載しております。
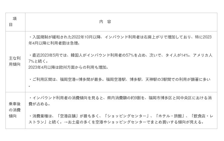
1.インバウンド
[表1: https://prtimes.jp/data/corp/32321/table/342_1_50e7292a9ebe06bfb40622aeb32e355b.jpg ]
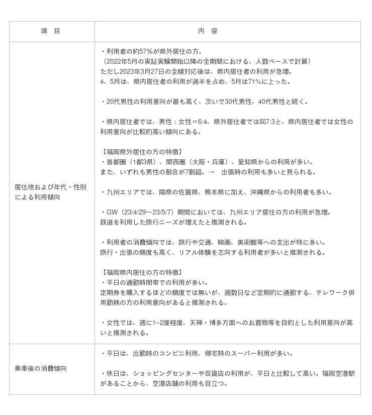
2.国内ご利用者
[表2: https://prtimes.jp/data/corp/32321/table/342_2_f5c378290969906213521a9aa0422fc8.jpg ]
ご利用者様アンケート
三井住友カードをご利用のお客さま約500名にアンケートのご回答をいただきました(2023年2月)。
主なアンケート項目とご回答いただいた内容を以下の通り、掲載させていただきます。



共同事業者の役割
[表3: https://prtimes.jp/data/corp/32321/table/342_3_a3d40f0f529961829bd63a3c78f42f8c.jpg ]
今後も、お客さまにより安全で利便性の高い決済手段を提供し、更なるキャッシュレス化の推進に努めてまいります。
資料:ご利用状況の詳細について




