~系統安定化ニーズの高い九州エリアにおける系統用蓄電池への取り組み~

みずほリース株式会社(代表取締役社長:中村 昭、本社:東京都港区、以下「みずほリース」)は、大阪ガス株式会社(代表取締役社長:藤原 正隆、本社:大阪府大阪市中央区)、JFEエンジニアリング株式会社(代表取締役社長:福田 一美、本社:東京都千代田区)、九州製鋼株式会社(代表取締役社長:清本 邦夫、本社:福岡県糟屋郡)の3社と共に系統用蓄電池事業(以下「本事業」)を実施いたします。
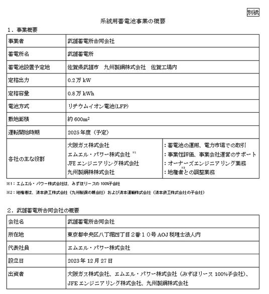
今後4社は武雄蓄電所合同会社に出資を行ない、系統用蓄電所(以下「武雄蓄電所」 )の2025年度中の運転開始を目指します。
近年、再生可能エネルギー(以下「再エネ」)の導入拡大に伴い、再エネの出力変動を補完できる蓄電池が注目されています。特に太陽光発電をはじめとする再エネ電源による発電割合が高い九州エリアでは、天候により電力の需給バランスが大きく変動することから、季節や天候によって変動する発電量に対応する調整力の確保や、電力需要が少ない時間帯に発生する余剰電力を有効活用することが課題となっております。
本事業では、こうした課題に対し、大型の蓄電池を電力系統に接続し、再エネによって生じる電力の余剰や不足にあわせて充放電をします。この取り組みにより、再エネのさらなる有効活用に繋げるとともに、系統の安定化にも貢献します。
みずほリースは、社会的課題を解決するサーキュラー・ソサイエティ・プラットフォームカンパニーを目指し、再エネの発電・送電・蓄電・利用のマネジメントシステムの構築や、省エネ・エネルギー効率化ソリューション拡充に力をいれております。系統用蓄電池事業は、脱炭素社会実現に貢献すると考え、本事業のみならず積極的な事業参画を目指していきます。



【お問い合わせ先】
みずほリース株式会社 経営企画部
〒105-0001 東京都港区虎ノ門一丁目2番6号
TEL 03-5253-6540