~これまで960作品の応募があるコンテスト~
武蔵野大学工学部数理工学科(東京都江東区)は、次代を担う中学生・高校生を対象にした「第8回 数理工学コンテスト」の作品を、2021年11月1日(月)~2022年1月31日(月)まで募集します。

【本件のポイント】
数理工学の普及・推進を目的に2014年から毎年開催しており、今年で8回目の開催
第1回から7回まで中学生・高校生から960作品の応募があるコンテスト
中学生・高校生は日常生活の中で課題を見つけ、数理工学を実践的に学ぶ
【本件の内容】
「数理工学コンテスト」は、数理工学の普及や数理工学教育の推進に貢献することを目的に2014年から毎年開催しており、今年で8回目の実施となります。第1回から7回まで中学生・高校生から合わせて960作品の応募があり、うち97の作品が賞を受賞しています。
前回は、ゴミ箱の設置方法を数理的に最適化し、最低限必要なゴミ箱の数と設置場所を求めた「渋谷駅周辺地域におけるゴミ箱設置の最適化」が最優秀賞を受賞しました。新型コロナ感染症関連作品や最適化など、現実の社会的な課題を解決することを目的とした作品、猫への遭遇確率や気柱共鳴の数理モデルなど興味深い現象の性質やメカニズムを解明しようという好奇心に動機付けられた作品が多くありました。今年も物理や化学、生物などの自然科学分野から、日常的な統計やシミュレーションなどバラエティに富んだ中高生らしいアイデア、問いを立て、計算やシミュレーションを行って検証し、物事の本質に迫るユニークな作品を募集します。また、本コンテストに応募することで同学科の総合型選抜入試の出願資格にもなります。
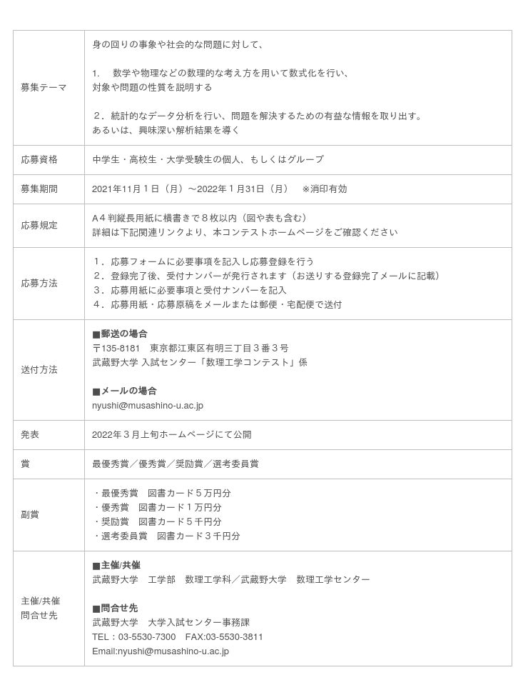
【募集要領】
[表: https://prtimes.jp/data/corp/67788/table/68_1_9acc4900ffdd5ce826c9863bd95e48c2.jpg ]
※詳細は下記リンクを必ずご確認ください。
【関連リンク】
■「第8回数理工学コンテスト」ホームページ:https://www.musashino-u.ac.jp/academics/faculty/engineering/mathematical_engineering/mathematical_engineering_contest.html
■「第8回数理工学コンテスト」ポスター:https://www.musashino-u.ac.jp/albums/abm.php?f=abm00018476.pdf&n=8th_mathematical_contest.pdf
■応募フォーム:https://www.musashino-u.ac.jp/cypochi/form/pc/unit1000279.html
【武蔵野大学について】

武蔵野大学有明キャンパス1924年に仏教精神を根幹にした人格教育を理想に掲げ、武蔵野女子学院を設立。武蔵野女子大学を前身とし、2003年に武蔵野大学に改名。2004年の男女共学化以降、大学改革を推進し12学部20学科、13大学院研究科、通信教育部など学生数12,000人超の総合大学に発展。また2021年4月に日本初の「アントレプレナーシップ学部」、全学生「AI活用」「SDGs」を必修科目とした全学共通基礎課程「武蔵野INITIAL」をスタートさせるなど、2024年の創立100周年とその先の2050年の未来に向けてクリエイティブな人材を育成するため、大学改革を進めている。
武蔵野大学HP:https://www.musashino-u.ac.jp/