― 激甚化・頻発化する豪雨への対応 ―
NEXCO西日本(大阪市北区、代表取締役社長:前川 秀和)は、近年、激甚化・頻発化する集中豪雨や台風等の自然災害に対して、引き続き、防災・減災に資する道路法面の強化等の対策に取り組むとともに、通行規制に関する実施状況等の情報を積極的に発信します。
また、集中豪雨や台風等による通行規制を解除する場合は、点検や清掃等の作業を実施し、お客さまが安全に走行できるよう、適切に取り組んでまいります。
【豪雨・台風への取組み】
1.気象概況
2.NEXCO西日本管内における近年の災害事例
3.令和3年8月前線による大雨の状況
4.お客さまへの広報
5.事前準備
6.災害事例と交通確保への取組み
7.集中豪雨・台風時等の通行に関するお願い
1.気象概況
◦最近10年間(2012~2021年)における1時間降水量50mm以上の平均年間発生回数(約327回)は、統計期間の 最初の10年間(1976~1985 年)の平均年間発生回数(約226回)と比べて約1.4倍に増加

2.NEXCO西日本管内における近年の災害事例

3.令和3年8月前線による大雨の状況
◦佐賀県、長崎県、福岡県、広島県で大雨特別警報が発令(8月13日~8月15日)
※多くの地域で、観測史上1位の各種記録を更新

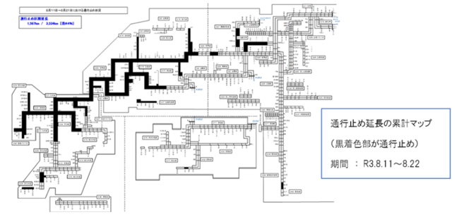
◦大雨特別警報が発出された県の高速道路における降雨状況(8月11日~8月21日)

◦通行止め総延長 21路線 約1,567km (管内総延長の約44%)

4.お客さまへの広報
◦大雨等の悪天候が予想される場合には、気象会社より詳細な気象予測を入手のうえ、高速道路への影響を鑑みて、事前に通行止めの可能性についてお知らせします。この際には、24時間以内に通行止めの可能性がある区間をMAP表示するとともに、予測時間を着色別に凡例表示するなど、分かりやすく情報を提供します。

◦交通状況等提供アプリであるアイハイウェイでは、リアルタイム交通情報として、雨による通行止めや災害によ る通行止めなどをお知らせしています。大雨が予測されているときなどのお出かけの際には、最新の交通情報をご確認いただきますよう、よろしくお願いします。
◦災害が発生した場合は、被害の状況や復旧作業の状況、通行止めの解除見込みや解除情報等、状況に応じて、記者発表やHP及びSNSなどの広報媒体を活用のうえ、随時情報を発信します。
◦TVCMやラジオ広報・休憩施設におけるデジタルサイネージなど、積極的な広報の展開に取組みます。

5.事前準備
◦集中豪雨や台風等への対策として、以下のような準備に取組んでいます。
1.災害対応のための資機材等の準備
2.排水不良の未然防止のための排水設備の清掃・点検・改修等

◦過去の対応を振り返り、防災対応力の強化に取組んでいます。
1.防災対応可能な人員・体制の強化
2.出水期前防災訓練の実施や対応ノウハウを共有する会議等の実施
3.関係機関との連携に関する取組み(顔の見える関係性の継続)


6.災害事例と交通確保への取組み
◦集中豪雨や台風の影響がある場合は、災害が発生する前の通行規制措置や災害が発生した際の速やかな通行止めを実施し、応急復旧を行い、早期の交通確保に向けてグループ一丸となって取り組みます。

事例(1)令和2年 九州支社管内 大分自動車道(九重~湯布院IC間) のり面崩落災害
⇒応急対策を実施のうえ、4車線のうち下り線を活用した対面交通により、復旧作業を行いながら、交通の確保 を実施しました。



事例(2)平成30年 四国支社管内 高知自動車道(大豊~新宮IC間) のり面崩落災害
⇒応急対策を実施のうえ、4車線のうち下り線を活用した対面交通により、復旧作業を行いながら、交通の確保を実施しました。



台風の影響による早期の交通確保への取組み
事例(3)台風により路面に散乱した落ち葉・枯葉等を清掃し、走行に支障とならないよう対応しました。


7.集中豪雨・台風時等の通行に関するお願い
◦気象状況や交通状況等の情報確認が重要です。
お出かけ前には アイハイウェイで最新の交通情報を確認してください。
https://ihighway.jp/pcsite/
アイハイウェイでは高速道路を安全に走行して頂けるよう、交通情報や現在の天気・路面状況等の情報を提供しています。
また、記者発表や会社HPなどにより、災害発生の有無や通行止めの実施及び解除等に関する情報を発信してまいりますので、最新の情報をご確認ください。
◦高速道路走行中に、道路情報板などにおいて「通行止め」と表示された際には、安全確保のため、速やかに最寄りのICからの流出をお願いします。
◦休憩施設(SA・PA)によっては、気象庁や自治体から発表される土砂災害警戒区域に該当する可能性があります。この場合には、安全確保のために店舗を閉店することや休憩施設全体を閉鎖して避難誘導等を実施することもあります。適時、きめ細やかな情報提供に努めるとともに、お客さまの安全確保を第一に取組んでまいりますので、ご理解・ご協力のほどよろしくお願いします。
降雨出水期を迎えるにあたり、今年も集中豪雨や台風などの災害に伴って通行規制を行うことがありますので、事前の大雨情報等の確認をよろしくお願いします。また、通行規制を解除する場合には、お客さまの安全走行の確保のため、点検や清掃等の作業を速やかに実施してまいりますので、引き続きご理解とご協力をお願いいたします。