kubell、中小企業の経営者・従業員の計1,093名を対象にした業務のデジタル化・アウトソーシングに関する調査結果を発表

ビジネスチャット「Chatwork」(https://go.chatwork.com/ja/)や業務代行サービス「タクシタ」(https://go.taxita.com/)を提供する株式会社kubell(本社:東京都港区、代表取締役:山本 正喜)は、中小企業のデジタル化推進の課題を明らかにするために、従業員数10人~299人の中小企業の経営者・管理職とバックオフィス業務の担当者の計1,093名を対象に、業務のデジタル化・アウトソーシングに関するアンケート調査を実施しました。
調査の結果、人手が不足しているとの回答割合が高い「建設・工事業」「医療・福祉業」「サービス業」は、人材不足を補うため、デジタル化による生産性向上が求められるにも関わらず、これらの業種はデジタル化がほぼ未着手の割合が高いことが分かりました。
また多くの業種で、デジタル化着手の主な課題として「予算の確保」と「従業員への使い方の教育・利用の定着」が上位に挙げられました。これらの結果から、中小企業がデジタル化による生産性向上を実現するためには、業務プロセス自体をアウトソーシングして、デジタルツールの操作を外部のプロに託す「BPaaS」が打開策になると考えられます。
調査サマリー
- 人材不足の割合が高い業種は「建設・工事業」「医療・福祉業」「サービス業」
- 生産性を高める取り組み、「デジタルツールやクラウドサービスの導入」は「製造業」や「医療・福祉業」の着手率が比較的低い
- デジタル化がほぼ未着手の割合が平均より多い業種は「小売・卸売・商社」「医療・福祉業」「サービス業」「建設・工事業」
- デジタル化着手の主な課題は「予算の確保」と「従業員への使い方の教育・利用の定着」
- デジタル化に着手した際の共通の失敗ケースは「全社展開できない」「期待した効果が出ない」「既存システムと連携できない」
- デジタル化で困った経験や問題についての自由回答
【用語の説明】
BPaaS(ビーパース):「Business Process as a Service」の略で、型化されたプロセスと人材を含むオペレーションをクラウド上で購入できるビジネスモデルです。SaaSを使いこなすのではなく、SaaSやAIを活用した業務運用自体をプロに託すことで、本質的な業務効率化を実現することが可能です。
人材不足の割合が高い業種は「建設・工事業」「医療・福祉業」「サービス業」
人手不足の実感について、「大幅に不足」と「やや不足」の回答の合計は、全体は77.6%。「大幅に不足」と「やや不足」の合計が多い業種は、「建設・工事業」91.5%、「医療・福祉業」80.2%、「サービス業」79.0%。特に「建設・工事業」の人材不足の実感が突出して多いです。
Q.あなたの勤務先における人材の充足状況について、それぞれあてはまるものを1つ選んでください。

デジタル化がほぼ未着手の割合が平均より多い業種は「小売・卸売・商社」「医療・福祉業」「サービス業」「建設・工事業」
勤務先におけるデジタル化の取り組み状況について尋ねたところ、デジタル化が最も進んでいない「日常業務の取引や情報管理の多くにデジタルを使わず、口頭やメール(電話・FAX含む)、紙を使用している」の割合は、全体では46.0%。全体と比較して割合が高い業種は「小売・卸売・商社」57.6%、「医療・福祉業」51.6%、「サービス業」49.7%、「建設・工事業」48.1%です。
人材不足の割合が多かった「建設・工事業」「医療・福祉業」「サービス業」は、いずれもデジタル化がほぼ未着手の割合が高いことが明らかになりました。
Q.あなたの勤務先におけるデジタル化の取り組み状況について、最も近いものを一つ選んでください。

生産性を高める取り組み、「デジタルツールやクラウドサービスの導入」は「製造業」「医療・福祉業」の着手率が比較的低い
人材不足の割合が高い「建設・工事業」「医療・福祉業」「サービス業」の生産性を高めるための取り組み状況は次の通りで、生産性向上のための打ち手として、デジタル活用やアウトソーシングの余地が大きいことが推測できます。
- 「建設・工事業」は「ドローン・IoT・センサー・ロボットなどの活用」7.6%(全体 4.6%)の着手率が全業種の中で最も高く、同様に「従業員向けのデジタル活用教育、リスキリング」15.2%の割合も高いです。一方で、「アウトソーシングの活用」5.4%は全業種の中で最も低く、「AIの活用」12.0%の導入率も比較的低いです。つまり、現場のデジタル化はある程度進んでいるものの、バックオフィス業務や事務作業のデジタル化やアウトソーシング活用の余地があると考えられます。
- 「医療・福祉業」は、「AIの活用」8.2%、「従業員向けのデジタル活用教育、リスキリング」11.0%が全業種の中で最も低く、「デジタルツールやクラウドサービスの導入」15.1%、「アウトソーシングの活用」11.0%も比較的低いです。これらの導入による生産性向上の余地があると考えられます。
- 「サービス業」は、「アウトソーシングの活用」16.9%の導入率が比較的高いです。「デジタルツールやクラウドサービスの導入」19.1%、「AIの活用」14.8%は全体と同水準ですが、これらのさらなる導入率引き上げにより、生産性向上の余地があると考えられます。
Q.あなたの勤務先で、生産性を高めるために、どのようなことに取り組んでいますか。あてはまるものをすべて選んでください。

デジタル化着手の主な課題は「予算の確保」と「従業員への使い方の教育・利用の定着」
デジタル化着手における課題について、選択肢の中で「予算が十分に確保できない」を最も多く挙げた業種は「通信・ソフトウェア・情報サービス業」30.4%、「サービス業」26.8%、「医療・福祉業」30.7%、「その他」36.0%。「従業員に使い方を教育し、利用を定着させることが難しい」を最も多く挙げた業種は「建設・工事業」30.6%、「小売・卸売業・商社」31.4%。「新しいツールやサービスを導入した後の社員教育・定着化が難しい」を最も多く挙げた業種は「製造業」25.2%。「ほかに優先すべき課題があり、手が回らない」を最も多く挙げた業種は「金融・保険・不動産業」21.3%。
全体では、選択肢の中で「予算が十分に確保できない」を最も多く挙げた業種が4業種と多いものの、2番目・3番目に多く挙げた課題は、業種によってばらつきがあります。
Q.あなたの勤務先では、業務のデジタル化(デジタルツールやクラウドサービスなどを導入して生産性を高めること)に着手するにあたって、どのような課題がありますか。あてはまるものをすべて選んでください。(複数回答)
<業種別集計>(各業種で1番目が赤太字、2番目・3番目が青下線太字)

いずれの業種でも1番目~3番目に挙げられなかった選択肢は省略
デジタル化に着手した際の共通の失敗ケースは「全社展開できない」「期待した効果が出ない」「既存システムと連携できない」
デジタル化に着手した際に失敗した経験について、選択肢の中で「利用が一部の人だけにとどまり、全社展開できなかった」を最も多く挙げた業種は、「建設・工事業」35.3%、「製造業」40.6%、「通信・ソフトウェア・情報サービス業」47.6%、「サービス業」38.1%、「医療・福祉業」28.6%。
「期待した効果がでなかった」を最も多く挙げた業種は「金融・保険・不動産業」38.1%。「既存システムとの連携ができず手間が増えた」を最も多く挙げた業種は「小売・卸売業・商社」44.2%、「その他」31.7%。どの業種も「利用が一部の人だけにとどまり、全社展開できなかった」「期待した効果が出なかった」「既存システムとの連携ができず手間が増えた」のうち、いずれか2つ以上を上位3つ以内に挙げており、この3つは業界に関わらない共通の失敗ケースと言えます。
Q.あなたの勤務先では、業務のデジタル化(デジタルツールやクラウドサービスを導入し生産性を高めること)に着手した際に、うまくいかなかったり、失敗したりした経験はありますか。あてはまるものをすべて選んでください。
<業種別集計表>(各業種で1番目が赤太字、2番目・3番目が青下線太字)

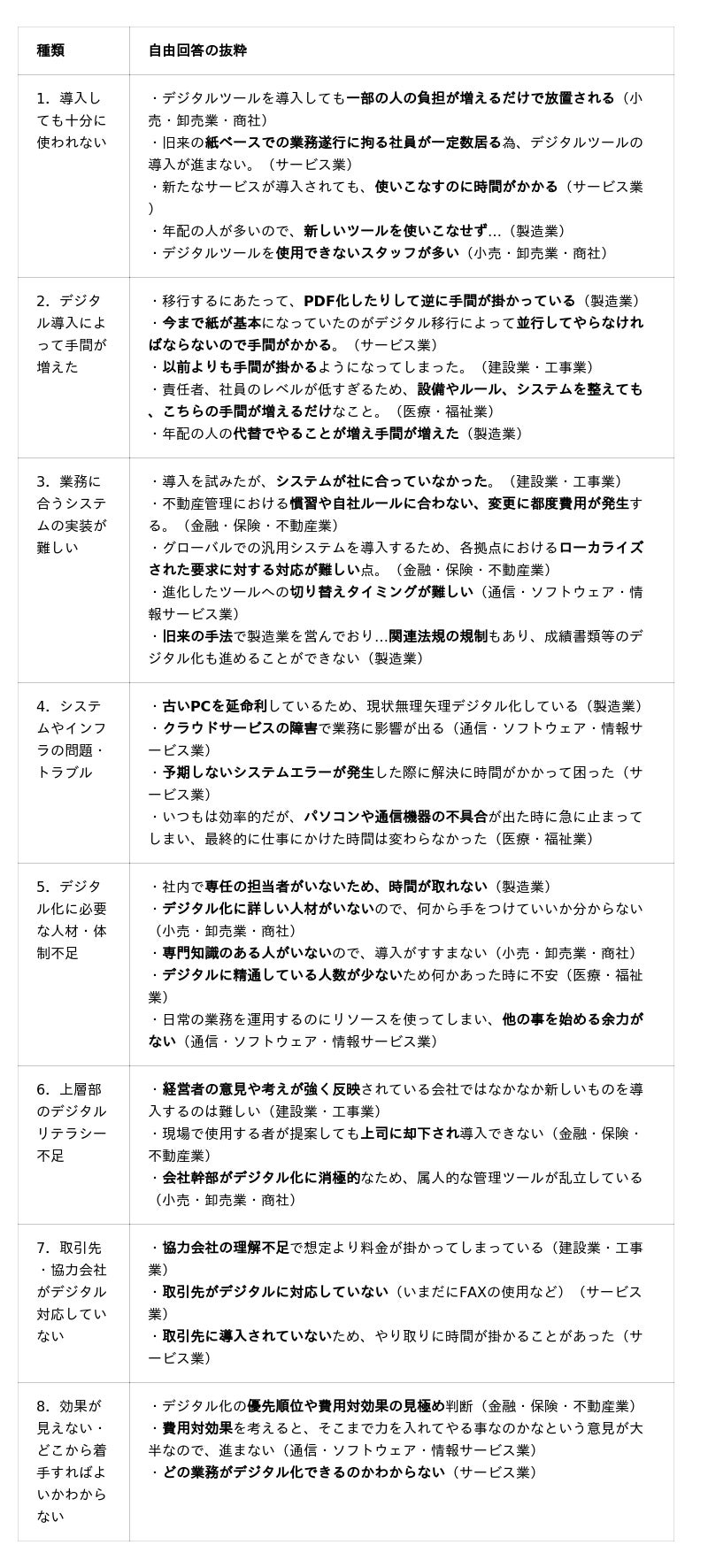
デジタル化で困った経験や問題についての自由回答
デジタル化で困った経験や問題だと思っていることについての主な自由回答を、次の8種類に分類して抜粋します。
「1.導入しても十分に使われない」、「2.デジタル導入によって手間が増えた」、「3.業務に合うシステムの実装が難しい」、「4.システムやインフラの問題・トラブル」、「5.デジタル化に必要な人材・体制不足」、「6.上層部のデジタルリテラシー不足」、「7.取引先・協力会社がデジタル対応していない」、「8.効果が見えない・どこから着手すればよいかわからない」。
Q. 勤務先の業務のデジタル化(デジタルツール・サービスの導入により生産性を高めること)について、困った経験や、問題だと思っていることを、自由にご記入ください。
[表: https://prtimes.jp/data/corp/13602/table/332_1_a72fe116a8204f7c3cc7c19a8ed8aad7.jpg?v=202602020445 ]
調査概要
- 調査名:中小企業のデジタル化に関するアンケート調査
- 目的:中小企業のデジタル化の状況やDX推進の課題などを明らかにする
- 調査期間:2025年11月17日~2025年11月19日
- 調査手法:インターネット調査
- 調査対象者:
- - 【企業規模】従業員数10名~299名
- - 【職位】1:経営者・管理職(経営者、役員、部長クラス)、2:バックオフィス担当者(一般社員、係長、課長クラス)
- 有効回答数:1,093サンプル

※本調査をご利用の際は、『株式会社kubell「2025年12月 中小企業のデジタル化に関するアンケート調査」』と明記ください
調査結果を受けて
本調査により、人手不足の割合が多く、生産性向上が求められるはずの「建設・工事業」「医療・福祉業」「サービス業」の中小企業が、デジタル化やアウトソーシングの活用に取り組めていない実態が浮き彫りになりました。
予算が限られ、従業員への教育・定着が課題となる中小企業であっても、デジタル化による生産性向上を実現できる方法として、「BPaaS」が期待されています。BPaaSは、業務プロセスをクラウドを通じてアウトソーシングすることです。導入した企業がデジタルツールを使いこなすのではなく、業務運用自体を社外のプロに託すことで、本質的な業務効率化の実現が可能になります。
kubellグループではBPaaSのサービスとして、「タクシタ」を提供しています。これらの利用者は、チャットによる指示だけで、業務の依頼から、実行、結果共有までを完結することができます。業務プロセスごと巻き取り、顧客に代わりSaaSやAIを使いDXを推進するビジネスモデルのため、情報システムの担当者がいない会社でも、また利用者のデジタルスキルが高くなくても、導入・運用が容易で、短期間で生産性向上が期待できます。当社は、本調査で浮き彫りにした中小企業のデジタル化推進の課題を、BPaaSによって打開することができると考えています。
「タクシタ」の特長
月に10時間から、日常業務から専門領域まで必要なタイミングで必要な分だけ業務の依頼が可能です。「業務が集中し、手が回らない」「専門人材(経理・労務など)の採用が難しくコストが高い」「少人数で業務を回しており属人化してしまっている」などさまざまなお悩みにお応えできるサービスです。また、利用するチャットツールや連絡手段を問わず、依頼可能です。
サービスサイト:https://go.taxita.com/
株式会社kubellについて
「働くをもっと楽しく、創造的に」をコーポレートミッションとして掲げる株式会社kubell(旧 Chatwork株式会社)は、誰もが使いやすく、社外のユーザーとも簡単につながることができる日本最大級のビジネスチャット「Chatwork」を運営しています。また、チャット経由で会計、労務、総務など様々なバックオフィス業務をアウトソースできる「タクシタ」などのBPaaSサービスを幅広く展開。ビジネスチャットの会社から、BPaaSで「働く」を変えるプラットフォームを提供する会社へ。2024年7月1日より社名を株式会社kubell(読み:クベル)に変更しました。
代表取締役CEO:山本 正喜(やまもと まさき)
会社設立:2004年11月11日
事業内容:ビジネスチャット事業、周辺サービス・新規事業の開発運営
コーポレートサイト:https://www.kubell.com