株式会社IPリッチ(本社:東京都渋谷区、代表取締役:草野大悟)は、特許ライセンス・売買プラットフォーム「PatentRevenue」に新システム(特許出願中)を導入します。
このシステムは特許番号を入力するだけで、AIが公開資料や業界データを自動で収集し、特許の価値を評価します。
本システムは、弁理士監修の独自の評価基準をもとにした価値算定と最適な収益化手段をAIにより自動で提案するものです。
従来は専門家が膨大な時間をかけて行っていた特許評価プロセスを数分に短縮し、人の手による評価のばらつきも解消し、企業の知財戦略をサポートします。
【新システムの主な特徴と評価ポイント】

特許番号を入力するだけで、当該特許についての関連資料や市場情報もあわせて自動で確認をします。
コスト・リスク・独自性などの観点から発明の強みや注意点を分析し、特許の収益化の可能性を示します。

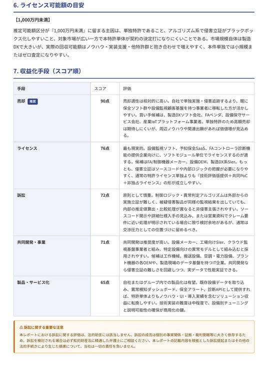
詳細なレポート1
詳細なレポート2
詳細なレポート3
詳細なレポート4
また、PatentRevenue上への特許の登録を行うと、その結論に至った詳細なレポートが届きます。
評価を行った各指標について詳しい説明と、想定されるロイヤリティ率や推奨する収益化方法について、スコアを用いての評価を提供します。
本サービスでは特許番号を入力するだけで、迅速かつ客観的な評価が得られます。
スタートアップ、中小企業、大企業や大学、金融機関、特許事務所など幅広い方々にご活用いただけます。
保有特許の収益化にお悩みの方は、まずはこの機会にご利用ください。
Patent Value Analyzer | 特許収益化の可能性を無料評価
※本システムの特許評価の仕組みについて、特許出願を行っています。
【会社概要】
・会社名: 株式会社IPリッチ
・所在地: 〒150-0002 東京都渋谷区渋谷2丁目19番15-609号宮益坂ビルディング
・代表者: 草野 大悟
・事業内容: 知財コンサルティング、知財相談サイトの運営、特許売買・ライセンスマッチングサービスの提供
・HP: https://iprich.jp
【お問い合わせ先】
株式会社IPリッチ PatentRevenue管理担当
E-mail: patentrevenue@iprich.jp